美国是全球最发达经济体,GDP总量和人均GDP均居世界前列。中国GDP总量居全球第二,但2019年中国人均GDP仅占美国的16%,2020年末才消除贫困。中国计划在2035年左右基本实现代化,人均国民生产总值达到中等发达国家水平。中美在居民消费支出占GDP比重、服务业占比、城市化率等经济社会指标方面有较大差异。
中国和美国部分宏观经济社会指标比较(2019年)

中国能源消费结构以煤炭为主导,而美国是以石油和天然气为主,分别占34.7%和33.9%,石油和天然气碳排放因子低于煤炭。中国火电结构以煤电为主,美国火电主要是天然气发电。能源终端消费结构,中国工业部门消费占绝对主导,美国则主要是交通部门排放。中国碳中和路径面临能源结构的低碳化和工业升级优化的双重挑战。

中国碳排放仍未达峰,美国在2007年达峰。中国经济快速增长,温室气体排放也在上升,但增长速度明显小于经济增速。美国经济低速增长,温室气体在2007年达峰后进入平台期。中国达峰时人均GDP可能仅为美国达峰时的三分之一,中国将在达峰后的30年内实现碳中和,美国从达峰到碳中和经历40年的过渡期。
中美达峰时间及对应的人均GDP情况


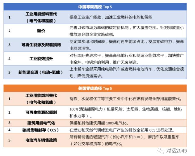
尽管中美两国为减缓气候变暖控制减排的目标方向一致,由于两国国情差异,实现零碳的路径的侧重点也有所不同。绿色创新发展中心(iGDP)利用美国能源创新公司(Energy Innovation,简称EI)建立的能源政策模型(Energy Policy Simulator)模拟了减排趋势,对比以2018年为基准年的参考情景和iGDP提出的2060碳中和情景。同时分析美国减排趋势,比较了以2019年为基准年的参考情景和由EI提出的1.5度情景。需要说明的是,两国在基准年后均先后提出了新的政策,模型中暂不反映。尽管中美两国政策侧重不同,我们仍可看到两国均需要在工业、建筑及交通行业实现电气化和氢能利用,并对非二氧化碳温室气体实施相应的减排措施。同时,可再生能源也将为两国达到零碳目标做出重要贡献。政策减排效应


基于以上初步研究结果,这里分别列出了两国减排潜力最大的五项减排措施,到2050年,两国排名前五位的减排措施将分别为各政策路线温室气体减排量作出60%左右的贡献。
中国气候变化事务特使解振华与美国总统气候问题特使约翰·克里在4月中旬上海会谈后,发表《中美应对气候危机联合声明》,提出了多个合作领域。结合两国重点减排领域和现有合作机制,我们认为中美有机会在如下方面开展切实合作。加强非二氧化碳温室气体减排可以助力两国更快实现减排。非二氧化碳温室气体升温潜势值高,但减排路径清晰。中美双方可以在针对全球非二氧化碳温室气体排放增长最快的HFCs 和排放占比最高的甲烷减排上携手合作。合作基础之一是2016年多国共同签署的关于氢氟碳化物(HFCs)减排的《基加利修订案》。随着中美两国的陆续批约,双方均需要对HFCs的生产和消费进行管控,在减排实践分享和技术开发上都有合作空间。此外,美国在2014年发布甲烷减排战略并且在油气系统甲烷减排上已经积累了不少技术和经验,而中国正在发展的油气行业和由此带来的甲烷减排需求也为双方在技术应用合作上提供了契机。中美两国工业行业减排潜力巨大,是双方实现气候目标的重要一环。推动工业生产能效的提升和消除工业生产过程排放是两国都在努力的方向,因此双方可以通过合作加速工业脱碳,合作的方向包括提高工业领域的电气化水平,零碳工业生产过程和产品的开发,以及通过工业二氧化碳捕获和封存(CCS) 技术发展来处理工业过程排放等。
绿色低碳交通在双方的气候战略中均占有重要地位。中美两国都在积极推动新能源汽车销售和市场占有率提升,加大充电桩基础设施的建设,以及提高电动车和燃料电池汽车技术。双方在货运车电气化上也面临相似的挑战。在此基础上,两国可以通过交流合作来一起攻克交通减排的难点。
氢能在电力、交通和工业减排中都将扮演重要角色,推动氢气的规模化发展和应用将助力中美两国零碳目标的实现。合作的方向包括零碳制氢和氢能存储的规模化应用,双方通过推动技术进步,采取成本有效措施推动氢能开发利用。动员民间资本来解决气候投融资缺口对中美两国零碳目标的实现至关重要。中美共同发起的绿色基金已经为两国绿色金融合作提供了基础。随着美联储近期加入到央行与监管机构绿色金融网络(NGFS)以及中美两国共同主持的G20可持续金融研究小组工作的展开,双方可以在应对气候变化带来的金融风险管理上展开更多的合作。
免责申明:本文内容仅代表作者理解和观点,不代表作者所属机构、合作方和支持方的立场。
来源:对话2049