四川省绿色发展促进会
并将于2021年3月1日正式施行,为各地企业预留了1个月的自主改进时间。
作为国务院正式颁布的法规,其法律效力仅次于全国人大发布的法律,对排污许可管理在《环境保护法》,《大气污染防治法》,《水污染防治发》等中的规定,进行了更加细致的规范,对于排污许可制今后在各个部门和企业的更加扎实的落实,对于公众监督,都具有重要的里程碑意义,从此排污许可迈入法治化轨道,对政府,企业的长期约束作用将逐步显现。
上海青悦在国务院常务会议刚刚通过草案时,就曾做过简单解读,参见
重大:国常会通过《排污许可管理条例(草案)》,大量企业新合规风险即将暴露
但因当时正式的条例全文尚未公开发布,因此以原征求意见稿为主进行的分析,现在根据正式的条例再度进行一次对比分析。
几个重要体会:
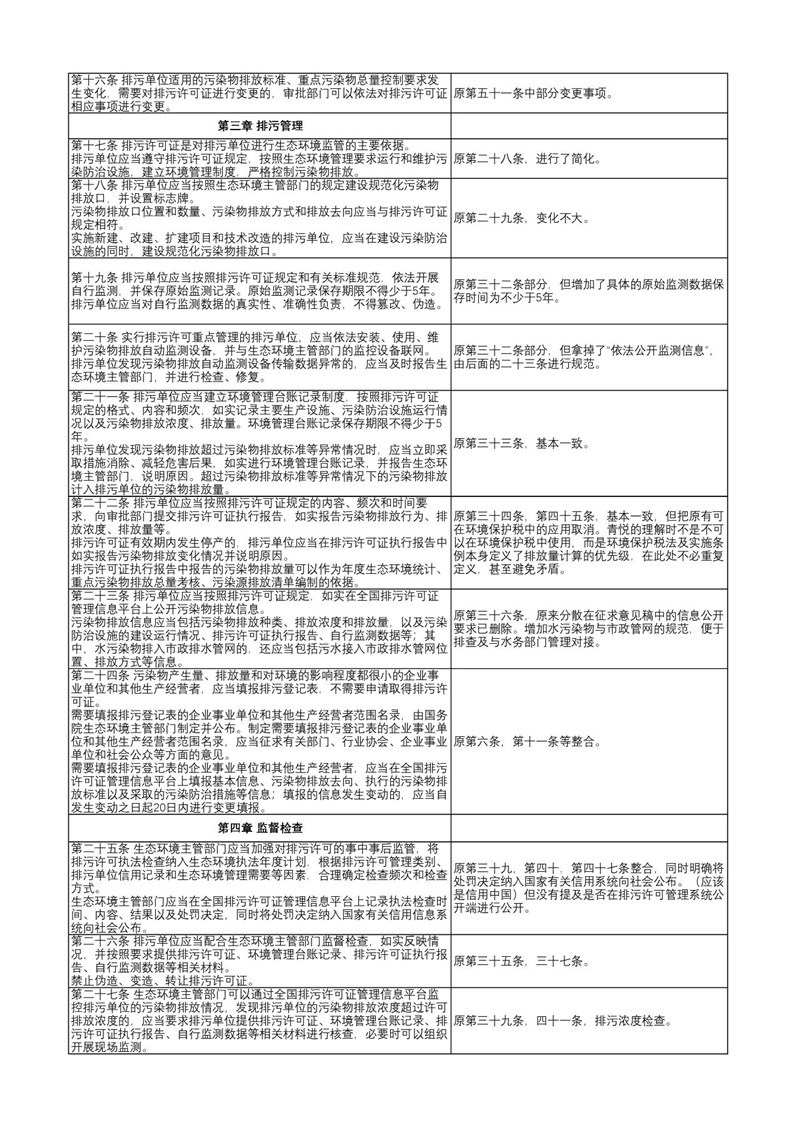
营造良好营商环境,既约束企业,减少了部分不必要的书面材料,也对行政审批的时限等进行了明确限制,同时对于颁发排污许可证条件由负面清单变为正面清单,更简便。
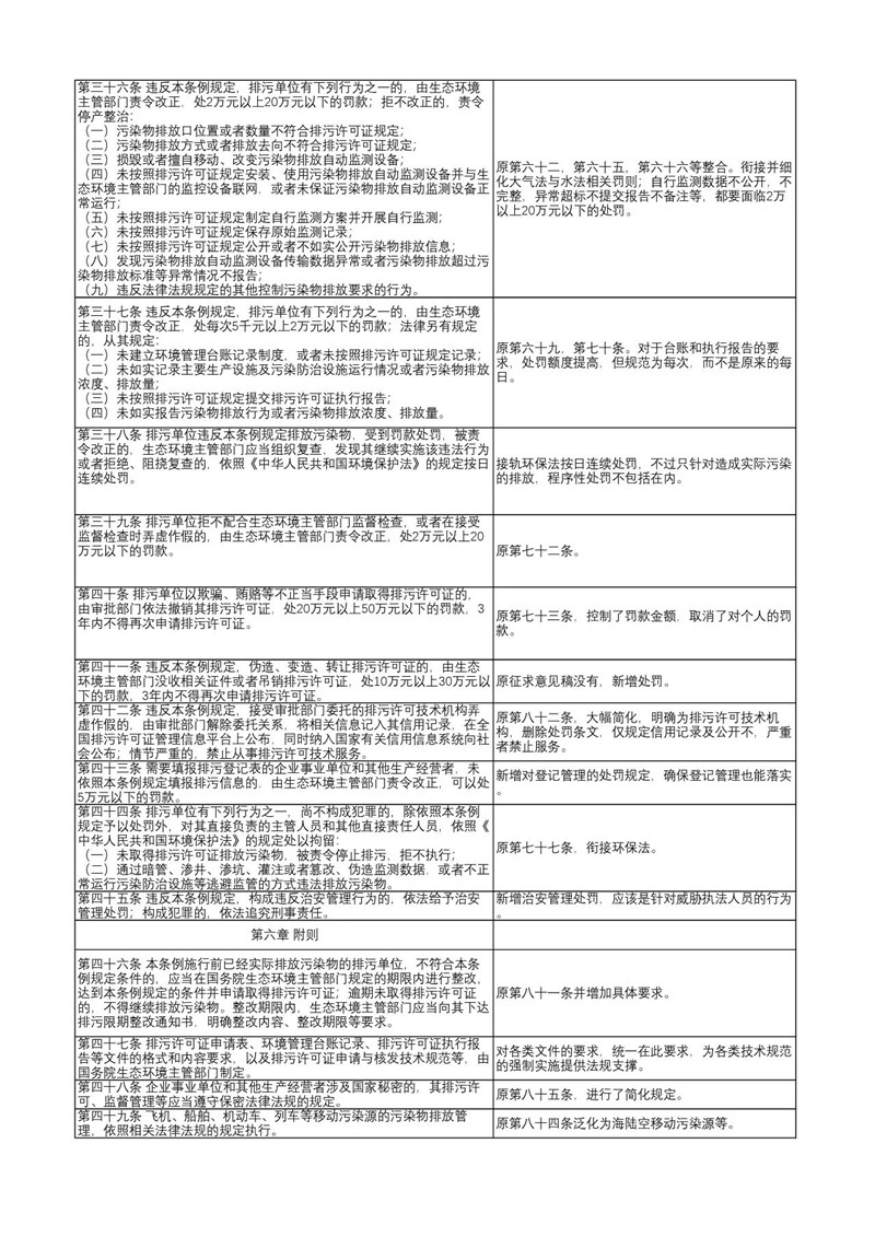
与大气法,水法关于无证排污,超标排放等罚则进行了衔接与细化。
自行监测,执行报告,台账管理等程序性违法有了明确规定及法律责任,便于基层执法及公众监督落实,为精细化,信息化管理打好基础。
对技术规范等提供法规支撑。
对于排污种类,浓度,总量等实质性内容发生变更时要求重新申领排污许可证而不是走变更流程。
对于未及时延续,未及时重新申领排污许可证与无证排污相同严厉的处罚。
对于排污许可技术服务单位的界定,明确是审批单位组织技术单位承担申请材料评估,且信用管理等也仅限于这些单位,删除处罚条文。
特别明确污水处理厂纳管范围,市政管网对接等,便于区分入水,出水超标责任。
增加了必须向举报人反馈举报处理结果,可惜没有对反馈时间做出规定。
对登记管理,限期整改等后来新增的工作补充了法律责任。
明确排污许可相关工作要在保证生产安全前提下进行。
原有从轻处罚和从重处罚的条文删除,估计会由其他法规单独规范。
对无组织排放和重污染天气预警等特殊时段的限停产的落实设定了严厉的处罚条款。
具体逐条解读如下,仅供参考,欢迎致电support@epmap.org进行探讨。同时我们正在根据最新条例与数据对http://p.epmap.org排污许可平台进行改进,为企业和环保管家等提供及时的排污许可风险机遇提醒。







来源:排污许可行动者