四川省绿色发展促进会
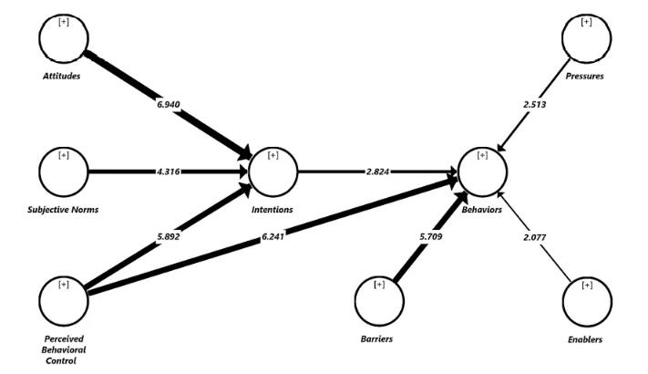
在现代生活中,塑料以一种不可避免的、不可持续的和低效的方式被生产和消费。因此,塑料循环经济的概念被提出,作为一种使经济和现代生活蓬勃发展的可持续方法。为了实施塑料循环经济,需要了解个人和组织的行为,因为心理效应往往会破坏技术解决方案。本文特别关注组织的行为,因为与家用塑料废物相比,商业塑料废物尚未得到彻底的调查。本文使用计划行为理论 (TPB) 和偏最小二乘结构方程模型(PLS-SEM)评估了比利时 637 个组织对塑料循环经济意图和行为的决定因素。PLS-SEM 分析显示,决策者的态度,主观规范和感知行为控制对组织实施塑料回收最佳实践的意图产生积极影响。此外,组织意图,感知行为控制,压力和促进因素对组织的行为产生了积极影响,而障碍则产生了消极影响。研究表明,大多数组织对于塑料循环经济都有积极的意图,但由于一些关键障碍,他们似乎未能将最佳的塑料回收方案付诸实践。本文为了克服这种意图-行为差距并实现塑料的循环经济而提出了一些解决措施。

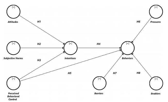
图1 研究模型(假设)

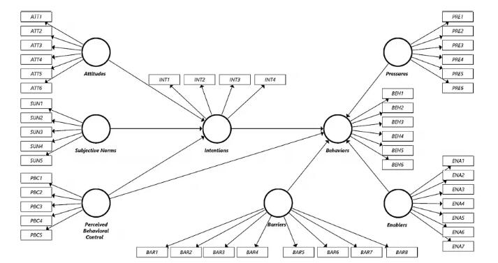
图2 分层度量模型

图3 研究结果概要
来源:RCR期刊