四川省绿色发展促进会
摘要:“绿水青山就是金山银山”理念是习近平生态文明思想的重要内容,为推动经济高质量发展和生态环境高水平保护提供了根本遵循。本文在评估“绿水青山就是金山银山”理念实践进展与成效的基础上,从护美绿水青山和做大金山银山两个维度,研究提出11种实践典型模式,并基于不同经济发展水平和生态环境条件差异,提出4类区域转化路径。最后,提出推广“绿水青山就是金山银山”理念实践模式、优化“绿水青山就是金山银山”理念转化路径、完善“绿水青山就是金山银山”理念评价机制与技术能力、强化政策支持和引导等建议。
2005年8月,时任中共浙江省委书记的习近平,在浙江湖州安吉县调研时首次提出了“绿水青山就是金山银山”的科学论断。2015年3月,《关于加快推进生态文明建设的意见》正式把“坚持绿水青山就是金山银山”写进中央文件,“绿水青山就是金山银山”理念(以下简称“两山”理念)上升为治国理政的基本方略和重要国策。2018年5月18—19日,全国生态环境保护大会召开,“绿水青山就是金山银山”成为习近平生态文明思想重要内涵。2020年3月,习近平总书记在浙江考察时强调,在保护好生态前提下,积极发展多种经营,把生态效益更好转化为经济效益、社会效益。15年来,全国各地涌现出了一批实践经验和做法,丰富和践行“两山”理念。在“两山”理念哲学层面的理论内涵、典型区域的实践经验、转化机制与转化路径等开展了诸多研究。对于“两山”转化的模式与路径,多是从产业生态化和生态产业化的理论层面进行探讨,或是针对单一区域进行经验分析,缺少基于全国层面多区域实践经验的系统分析。基于此,本文在对“两山”理念实践进展与成效进行评估的基础上,研究提出了“两山”理念实践模式与路径,以期丰富“两山”理念理论与实践。
1 “两山”理念实践进展与成效
“两山”理念自2005年提出以来,“自上而下”全力推进与“自下而上”多样实践相结合,从破解“两山”转化的瓶颈出发,不断探索推动“两山”转化的模式、路径以及政策机制,为完善生态文明制度体系、打好打赢污染防治攻坚战、“山水林田湖草”系统保护、开展生态扶贫助力脱贫攻坚战和深入推进绿色发展提供助力和支撑。
1.1 “自上而下”统筹推进“两山”理念实践建设
“两山”实践创新基地建设平台不断完善。自“两山”理念提出以来,全国各地以多种形式开展了“两山”理念实践。为深入践行“两山”理念,推动形成“两山”实践建设平台,2016年原环境保护部率先将浙江省安吉县列为“两山”理念实践试点县,并于2017年向全国推开。截至目前,已发布3批次共计52个“两山”实践创新基地,包含9个地市、35个县区、2个乡镇、2个村庄以及林场等其他4个主体,为不同层级地方政府改善提升生态环境质量护美绿水青山、依托生态资源发展生态经济、实现绿水青山与金山银山互促共进等呈现了典型的做法和经验。2019年印发的《“绿水青山就是金山银山”实践创新基地管理规程(试行)》,为“两山”实践创新基地建设提供了政策保障,强调“两山”实践创新基地应因地制宜加强“两山”转化路径探索,创新制度实践,凝练形成具有地方特色的“两山”转化模式。
生态产品价值实现机制不断健全。在福建、海南、丽水、抚州等地开展生态产品价值实现先行区、试验区建设,在贵州、浙江、江西、青海4省份开展生态产品市场化先行试点。国家发展改革委推进在都市和城乡发展中建立生态产品价值实现机制,发展生态产品价值核算制度、供需制度和市场经营开发制度,探索生态优先、绿色发展道路。财政部积极研究生态价值和生态补偿机制,探索“两山”转化的财政政策机制,改善生态环境优良、经济欠发达地区的财政与收入。自然资源部总结并发布了福建南平森林银行、重庆森林覆盖率达标地区和不达标地区间直接交易等11个典型区域生态产品价值实现案例,强调了生态资源指标产权交易、生态修复价值提升、生态产业化经营、生态补偿等主要价值实现路径,为其他地区生态产品的价值转化提供参考(表1)。

1.2 “自下而上”深入探索“两山”理念实践建设
各地根据自身生态资源禀赋和经济社会发展需要,积极探索“两山”转化的模式、路径和政策机制。
生态优先护美绿水青山。“两山”理念实践建设的基础是高品质的绿水青山。各地探索过程中,均将污染防治攻坚和“山水林田湖草”系统保护修复放在首位,夯实生态本底。一是治理环境污染,提高环境质量。如安徽旌德县,直面生态环境短板,针对矿山修复、污水处理、河道治理等问题,关停了13家小型石材加工厂。二是修复生态系统,优化生态结构,提高生态功能。例如,荒漠化、沙化的河北塞罕坝机械林场和右玉县等地,积极开展植树造林活动,增加绿化,防风固沙;水土流失严重的福建长汀县采取了人工植树种草、封山育林等措施。
持续转化做大金山银山。“两山”理念实践建设的根本目标是将生态资产转换成生产力。一是推广生态农业。改善当地农业生产模式,形成农业产业链和林下经济,提高农产品品质,减少农业污染,增加了农产品附加值。二是发展生态工业。调整产业结构,全过程污染防治,形成绿色、低碳的生产模式;发展环境友好型企业,推动生态领域工业化,形成规模化的环境治理、生态恢复产业。例如,山东蒙阴县全面关停生态旅游资源保护区内采选企业,推动矿产资源整合和矿业秩序整顿,实施工业绿色化改造;福建省长汀县培育了一批水土流失治理企业。三是开发生态旅游。发挥乡村生态环境优势,将生态环境与文化、健康产业融合,形成生态优美、环境舒适、内涵丰富的休闲旅游度假区。
创新政策机制激活万水千山。各地不断完善市场经济机制、生态产品价值转化政策、生态文明建设考核、规划融合等,为“两山”理念实践建设提供政策机制保障。一是创新和丰富市场经济手段,探索建立长效转化机制。市场经济手段作为推动“两山”转化的重要机制,各地从完善市场化平台、创新绿色金融、担保模式等方面积极尝试,发挥市场作用。例如,浙江安吉县推行动产抵押、林权抵押、土地使用权抵押等多种担保形式,依法建立完善乡村旅游融资担保体系,解决“两山”理念实践建设中的资金短缺问题。二是创新生态产品机制转化政策,打通资源变资产、资产变资本通道。例如,福建南平市构建森林生态银行,将碎片化的森林资源转换成连片优质的“资产包”,引入社会资本和专业运营商具体管理,提高资源价值和生态产品的供给能力;深圳市建成全国首个城市生态系统服务价值自动核算平台,服务城市精细化生态建设与管理。三是完善综合评价考核制度,发挥绿色指挥棒作用。例如,江西靖安县编制开展自然资源资产负债表、将“绿色GDP”指标纳入干部政绩考核重要内容,实行领导干部自然资源资产离任审计。四是坚持多规融合一张蓝图,发挥规划引领和治理体系综合作用。例如,安徽省岳西县,坚持“多规合一”,实现“一张蓝图绘到底”,探索建立自然资源资产负债“一张表”,生态文明指数“一本账”和生态环境监管“一张网”。
2 “两山”理念实践典型模式与路径
“两山”理念来源于实践,又在实践中不断丰富和完善,阐明了“保护生态环境就是保护生产力、改善生态环境就是发展生产力”。以当前典型地区实践经验为基础,总结形成规律性的“两山”理念实践典型模式与路径,能够为深入推进“两山”理念实践建设提供参考。其中,“两山”理念实践典型模式是地方践行“两山”理念中绿水青山保护和金山银山转化共性做法的总结,转化路径则是地方基于自身经济社会发展基础和生态环境本底探索形成的一系列“两山”转化典型模式的集合。
2.1 “两山”理念实践典型模式
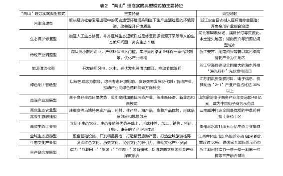
“两山”理念实践典型模式作为地方践行“两山”理念过程中护美绿水青山和推动金山银山转化的共性做法,需在分析“两山”理念建设区域典型做法的基础上获得。本研究中以52个“两山”实践创新基地典型做法为基础,围绕保护和转化两个维度,研究提出“两山”理念实践典型模式,如图1所示。

整体看,“两山”理念实践典型模式包括护美绿水青山型和做大金山银山型2类。护美绿水青山型包括污染治理型、生态保护修复型2种。做大金山银山型中,产业生态化过程包括传统产业调整型、能源清洁化型、绿色制/智造型、高端产业发展型4种,生态产业化过程包括高效生态农业型、高效生态养殖型、高效生态工业型、全域生态旅游型、生态文化产业型5种。综合产业生态化和生态产业化过程看,还包括若干不同产业类型的三产融合发展型。不同模式主要特征与典型地区如表2所示。

护美绿水青山的目的是为确保转化过程在资源环境承载力之内,绿水青山品质不降低。污染治理型和生态保护修复型的划分主要是基于生态环境保护本底和生态环境保护工作重点的不同。其中,污染治理型主要是解决经济社会发展进程中的历史遗留环境污染和当下生产生活过程的环境污染,改善提升环境质量。该治理类型是重污染区域、重工业发展区域的首要实践模式,如浙江安吉县农村人居环境综合整治、河南栾川矿业综合治理等。生态保护修复型主要是通过植树造林、治理水土流失、治沙等人工生态修复渠道,彻底补齐区域生态本底较差的缺陷抑或是修复资源能源开采等带来的生态破坏问题,夯实生态本底,累积生态资本,为生态农业、生态旅游等生态产业化发展奠定基础。典型代表如河北塞罕坝林场、福建长汀、山西右玉等曾经的荒漠化、水土流失区域及江苏徐州贾汪区、湖南资兴等资源枯竭型城市。加强生态保护修复已成为生态文明建设重点任务,是维护国家生态安全的重要内容,污染治理型和生态保护修复型作为生态环境保护工作的一体两面,无法割裂,需要同步推进。
做大金山银山型中,产业生态化过程的4种转化模式主要是基于区域三次产业发展情况,从生态环保和绿色可持续发展视角去进行产业结构的调整优化升级。其中,传统产业调整型、绿色制/智造型多是针对传统产业发展基础较好的地区,通过淘汰低小散污企业,严格环保准入门槛,实行重污染企业环保一票否决制等,优化产业结构,同时发展绿色制/智造业,推动产业向绿色循环低碳方向转变。能源清洁化型是在转化过程中,积极探索传统能源清洁化路径,并大力发展风电、水电、光伏发电等清洁能源,形成低能耗高效益的全域能源清洁化模式。例如,浙江宁海县建成投用全国最大的海水养殖“渔光互补”光伏发电项目。高端产业发展型是在良好生态环境优势下,吸引高新技术产业、战略新兴产业等高附加值低污染产业,催生的新经济、新业态和新模式。例如,浙江安吉新增国家高新技术企业37家,省级高新技术企业研发中心13家。
生态产业化过程为经济欠发达但发展诉求强烈,生态环境品质优良但缺少转化渠道的地区,依托生态资源禀赋条件、民俗文化底蕴、红色文化等,将绿水青山转化为金山银山提供了通道和路径。“两山”实践创新基地在生态产业化过程的探索非常丰富,形成了各式各样的转化模式,呈现出了一些共性的特征。其中,高效生态农业型、高效生态养殖型注重发挥当地特色农产品、药材、海产品、畜牧产品优势,形成品牌效应和规模效应。高效生态工业型主要立足于生态农业、生态养殖等优势基础,形成种养、加工、销售、科研、创新、康养的全产业链体系。全域生态旅游型是通过配套基础设施、开发精品民宿,打造精品旅游产品,形成“城区+景区+美丽乡村”的全域旅游发展格局。生态文化产业型多与生态旅游型结合,发挥红色文化、历史文化、民俗文化的吸引力,推动文化产业发展。三产融合发展型主要是借力“互联网+”“旅游+”“生态+”等新模式,促进农商文旅等相关产业深度融合。
2.2 “两山”理念实践转化路径
“两山”理念实践转化路径也可称之为“两山”转化通道,是区域基于自身经济社会发展基础和生态环境本底,探索形成的“两山”转化模式的集合。“两山”理念实践建设中,不同生态环境禀赋、不同经济发展水平的区域,如何对待、处理两座山的关系及其转化路径有所不同。习近平总书记对绿水青山和金山银山关系的阐述为区域明晰“两山”转化路径提供了根本遵循。“既要绿水青山,又要金山银山”,强调要兼顾经济社会发展与生态环境保护;“宁要绿水青山,不要金山银山”,强调两者不可兼得的特定条件下一定要把生态环境保护放在优先位置,决不能以牺牲生态环境去换取一时的发展;“绿水青山就是金山银山”是在兼顾和取舍基础上的更深层次的境界,强调的是“转化”。“兼顾”“取舍”“转化”贯穿于“两山”理念实践选择转化路径的全过程。
理论上看,按照区域生态环境品质的优良与否与经济发展水平高低不等,以绿水青山为横轴,以金山银山为纵轴,可形成一个四象限图,如图2。可以看出,每一个象限区域推动绿水青山向金山银山转化的路径非常多,但其最终均落脚于护美绿水青山和可持续转化。其中,第一象限区域应朝着更高品质生态环境和更高水平经济社会发展方向前进;第二象限区域应努力改善提升生态环境质量,积累转化的生态资本,确保能够持续转化;第三象限区域应先横线看齐第四象限的绿水青山水平,改善提升生态环境质量,然后再纵向看齐第一象限,发展绿色生态产业;第四象限区域应在确保绿水青山品质不降低的前提下,选择可持续的转化模式。

第一象限为绿水青山品质优良、金山银山资本较为雄厚的区域。该象限是“两山”理念实践建设的优势区。位于该象限的地区,大体可概括为两类。一类是传统产业发展势头良好、生态环境品质优良的区域,如江西靖安、广东东源、贵阳乌当地区等(表3)。这类区域“两山”转化主要路径可概括为“传统产业结构调整型+绿色制造型+生态产业发展型”,即优先推动传统产业结构调整,从产业发展源头控制环境污染,同时,基于已有产业链发展绿色制造产业和基于生态环境优势发展生态产业。另一类是具有良好的区位发展优势,搭上了生态经济发展快车的区域,如浙江宁海、北京延庆、深圳南山等。这类区域转化主要路径为“高端产业发展型+生态产业发展型”,即充分借力区位优势和生态环境资源优势,发展高端产业和生态产业。

第二象限为绿水青山品质较差、金山银山资本较为雄厚的区域。位于该象限的地区多数曾为矿产资源富集区域,资源开发过程中积累了一定的经济实力,但也造成了环境污染和生态破坏。例如,百年煤城江苏省徐州市贾汪区、资源枯竭型城市湖南省资兴市、传统工矿大县河南省栾川县等(表3)。在“两山”理念实践中,这类区域的转化路径如图2中“路径a”曲线所示,为“护美绿水青山型+产业生态化型+生态产业发展型”,即在治理污染、修复生态环境,提高生态环境品质的前提下,再去通过产业生态化和生态产业化过程实现“绿水青山”向“金山银山”的转化。
第三象限为绿水青山和金山银山水平均较为落后的区域。位于该象限的地区是“两山”理念实践建设难度系数最大的区域,既需要上级政府的财政支持或盘活市场机制、创新绿色金融等筹措资金,更需要久久为功,人工修复区域生态环境,夯实生态本底后再去转化做大金山银山,如图2中“路径b”曲线所示。鉴于该类区域转化难度,一般规模体量不会太大。目前“两山”实践创新基地中共有8个,其中,河北塞罕坝机械林场历经50余年人工造林,山西右玉县70年植树造林,辽宁凤城市大梨树村30余年坚持生态立村,修复环境(表3)。该类区域转化主要路径为“生态修复型+生态产业发展型+高端产业发展型”,即优先进行生态修复,累积转化资本和生态环境优势,再去发展生态产业和高端产业。
第四象限为绿水青山品质优良、金山银山较为落后的区域。位于该象限的地区多是欠发达地区,部分还曾是国家级贫困县、省级贫困县,属于“两山”实践创新基地中发展诉求最为强烈、推动“两山”转化最为迫切的地区。这些地区在“转化”过程中,应坚决摒弃只要金山银山、不要绿水青山的错误发展思想,在确保生态环境品质不下降的前提下,向生态环境要效益,发展生态产业、高端产业,走绿色发展的可持续道路,转化路径如图2中“路径c”所示。当前“两山”实践创新基地中,处于该象限的地区占比最高,如四川九寨沟县、海南昌江黎族自治县王下乡、重庆武隆区、云南腾冲市等等(表3)。该类区域转化的主要路径为“生态产业发展型+高端产业发展型+护美绿水青山型”,即通过发展生态产业和高端产业推动“两山”转化,同时要加强污染治理和生态保护修复,确保绿水青山品质不降低。
3 推动“两山”理念实践建设的建议
探索多样化“两山”理念实践模式与路径,深入推进“两山”理念实践。当前“两山”理念实践全面推进,“两山”实践创新基地平台不断完善,生态产品价值实现机制在探索中不断健全。但综合对比后发现,转化较为成功的地方案例,多为自然生态本底较好或污染产业曾经集中、“先污染后治理”经济发展水平较好的地区,诸如基础自然条件较为恶劣、本身及周边区域经济发展水平均较低的区域,以及自然本底较好,但囿于交通阻塞、基础设施不健全等缺乏转化条件的区域,如何实现“两山”转化与增值机制尚存在部分理论、政策及实践困难。因此,下一步“两山”理念实践建设中,一方面围绕保护和转化两维度,“自上而下”形成国家层面推动“两山”理念实践案例集或案例库,总结已建设区域成熟的经验模式和转化路径,为政策研究和实践建设提供支撑。同时,要针对生态环境和经济发展水平存在突出短板的区域,以及关系“两山”转化的公众意识、社会民生等领域,在目前平面四象限研究的基础上予以拓展,在经济—社会—环境三维框架下开展更全面的“两山”转化理论探讨和实践研究,助力“两山”理念实践深入推进。
完善“两山”理念评估技术体系,提供“两山”理念建设支撑。目前“两山”理念发展与转化核算和统计尚无权威、经管理部门认可的方法与规范制度。生态环境产品与服务数据统计困难,绿色GDP、绿色GEP等经济生态环境核算方法尚未形成各方认可的规范或制度,无法纳入国民经济核算体系。如何综合评估“两山”理念建设成效,规范“两山”理念实践,已成为摆在相关部门面前的一道难题。未来要在各地实践的基础上,尽快推动建立生态系统服务价值核算制度,完善“两山”理念评估技术方法体系与评价机制,并将“两山”理念实践建设成效与生态文明评价考核体系相挂钩,为“两山”理念建设扫除技术和制度障碍。
强化政策引导和支持,提供“两山”建设动力。从推动“两山”转化的政策体系看,还存在很多短板。自然资源的资本化和增值利用模式与政策手段仍有欠缺,各种自然资源能否资本化、如何资本化、如何增值利用等具体问题尚缺乏理论与政策实践支撑。“两山”理念决策和政策不完善,部分地方政府越位、错位导致市场价格扭曲,企业真实的环境成本难以“内部化”。林权、水权、排污权、用能权和碳排放权等产权交易市场相互割裂,未建立起成熟的生态资源产权制度。财政、税收、金融、价格等政策不到位,难以从经济活动源头对生态环保形成持续激励,难以保障增加生态公共产品有效供给,无法将“绿色福利”转化成让人民群众长久受益的“发展红利”。下一步“两山”理念实践推进中,要强化生态环境政策创新,加强财政支持政策支撑,完善自然资源的资本化和增值利用政策手段,加强生态环境保护市场经济政策的制定与应用,创新绿色金融政策,实现经济政策与环境政策的深度融合。
来源:中国环境管理