四川省绿色发展促进会
2020年9月,习近平主席宣布我国将力争在2030年前实现碳达峰,2060年前实现碳中和。根据国际能源署(IEA)数据,2020年我国碳排放量为100.81亿吨,其中热电行业占比最大,碳排放量为53.77亿吨。而在热电行业中,煤电行业的碳排放量占最大份额。因此,在国务院印发的《2030年前碳达峰行动方案》中明确提出,要严格控制新增煤电项目。而《中共中央国务院关于深入打好污染防治攻坚战的意见》中也指出,推动能源清洁低碳转型,原则上不再新增自备燃煤机组,即各企业不再新增只供应自己生产所用的燃煤发电设施。
但是由于“严格控制”、“原则上不再新增”等表述,仍然具有一定的解释空间。绿网通过汇总各省(市、自治区)碳达峰方案及十四五电力发展规划(或十四五能源发展规划)发现,四川等省提出十四五期间不再新增煤电项目,而福建则仍在碳达峰方案及能源规划中提出保留煤电项目发展空间,各省对于新增煤电项目的管控政策差异较大,归纳对比如下表。
全国各省碳达峰及十四五能源(电力)发展规划中
关于煤电项目发展的要求

尽管部分省份的碳达峰方案未主动公开,我们仍能从已公开的碳达峰方案及十四五电力(能源)发展规划对于煤电及耗煤项目的规定中看出,全国一半以上的省份对新增煤电项目提出约束型管控要求,管控方式主要有:要求新增煤电项目煤耗达到先进标准;新增项目满足区域内煤炭消费总量管控要求;不再新增煤电项目,但仍有福建等9个省份在规划中提出预留一定的煤电项目发展空间。
年度回顾////
——政策背景下煤电项目增量有何变化?
根据《建设项目环境影响评价分类管理名录(2021年)》的要求,所有的煤电项目在投产前都需要编制环评报告书并通过审批,而环评报告书(表)在报批前都需要在环评信用平台(http://xypt.china-eia.com:8080/XYPT/)进行公示,因此通过对环评信用平台中煤电项目环评的分析,可以一定程度内反映出将会上马的煤电项目情况。
绿网通过行业和关键词筛选出了环评信用平台上的所有新建、扩建的燃煤发电项目,并通过项目名称和地点进行了初步的去重,并将燃煤发电项目类型分为单纯供电(主要是供应公共用电的发电厂项目)及热电联产(主要是供应企业生产所需热量和电力的热电厂项目),近三年燃煤发电项目变化如下图所示。可以发现热电联产项目数量较多,但是在近三年呈逐步下降,而单纯供电项目出现2021年环比下降,2022年却环比大幅上升的情况,项目数量反而超过了热电联产。单纯供电项目的三年数量变化与中国电力企业联合会与中国社会科学院大学(研究生院)国际能源安全研究中心各自的研究报告中对于近三年的煤电装机规模分析相吻合,即十三五至十四五的过渡期间各年新增煤电装机规模在政策管控下有所下降,但2022年却出现新增煤电装机规模的大量反弹[1][2]。该报告中指出,出现这种现象的原因是因为2021-2022年期间全国各地陆续出现的“拉闸限电”事件。

近三年煤电项目环评数量的变化
2021年,我国部分省份出现的拉闸限电实际上体现出了这些省份无法供应本省的用电需求。当电力供应不足的时候,只能通过限制用电的方式保障社会生活的正常运行。下图中同时排列了2021年国家统计年鉴公开的各省用电量及发电量的差额(用电缺口)与绿网整理的2022年各省新建扩建煤电项目的环比增量。可以发现,2021年有14个省份的发电量无法满足用电需求,而这些省份中广东、浙江、江苏、河南、广西、江西2022年新建扩建煤电项目都出现了明显的环比增长。其中用电缺口较大的广东、江苏及浙江,新建扩建煤电项目都从2021年的0个分别上升至6、4、4个。联系上文可以发现,尽管广东、江苏两省的十四五能源规划中都提出要严控新增煤电项目,但是从2022年这两个省份的新建扩建煤电项目数量来看,似乎无法执行规划中提出“严控”的目标。

2021年各省用电缺口与2022年各省新建扩建煤电项目
的环比增量
管中窥豹////
——新建煤电项目中碳排放量几何?
为了推动减污降碳,生态环境部先后通过了一系列文件,其中包括2021年7月生态环境部发布《关于开展重点行业建设项目碳排放环境影响评价试点的通知》(以下简称《通知》),《通知》中规定部分建设项目环评按照有关规定应将碳排放环境影响评价纳入环境影响评价,其中就包括煤电行业项目。
尽管煤电项目会带来较高的碳排放量已经成为共识,但是不同类型的项目具体会带来多少碳排放仍缺乏实际案例。在这种情况下,煤电项目的碳评价章节可以为我们揭示一二。
绿网从各级生态环境等政府部门网站搜集了环评公示信息,建立了环评数据库,通过在数据库中检索,发现了76个火电行业项目环评报告包含了碳排放环境影响评价章节。从项目类型看,既有新扩建电厂和热电联产项目,也有发电机组升级改造项目、煤与生物质耦合混烧项目和煤电联营项目。从时间跨度来看,有碳排放章节的项目从2021年7月至2022年11月。
各项目采用了不同的温室气体核算方法对项目温室气体排放进行核算,主要采用的核算方法、主要计算方式及差异如下表:
不同部门发布的发电企业温室气体排放量核算方案

从表中可以看出,尽管三种评价方法在文字描述上有所差异,但实际上纳入核算的内容大体上是一致的,生态环境部所发的指南与发改委及国标相比,增加纳入了脱硝装置的化石燃料排放。同时,生态环境部对于化石燃料排放量的计算方式是从燃料消耗量的角度评价碳排放量,发改委及国标是从能量产生的二氧化碳量的角度评价碳排放量,从理论上来说,两种方法无明显差异。
因此,尽管各项目采取不同的方案进行碳排放计算及评价,但是不同方法之间所计算的碳排放量差异不大,具有可比性。我们将这些项目按照(煤炭发电、热电联产、技术改造)进行分类,同时区分该项目是否公共项目还是企业自备项目,不同类型煤电项目的碳排放情况比对如下:
煤电各类型典型项目名称、数量及碳排放量均值

不同类型项目年碳排放量(万吨/年)
通过比对可以有如下发现:
1.在2021年7月至2022年12月之间,公共燃煤发电项目的平均碳排放量最大、项目数量最多,总碳排放量最大,预计新增年碳排放量已经超过1.4亿吨。
2.公共及企业自备热电联产项目数量较多,但单个项目的碳排放量都较小,同时段下全部热电联产项目碳排放总量为5000万吨,约为公共燃煤发电项目碳排放量的三分之一。
3.掺烧及技改项目数量少,规模也相对较小,说明煤电项目中的碳减优化项目(通过掺烧或技术改造提高产能效率降低碳排放量)尚处于初始阶段,并未形成规模。
通过汇总我们可以发现,2021年7月至2022年12月的煤电项目(煤炭发电及热电联产)已经增加接近1.9亿万吨的年碳排放量。预计带来碳减的掺烧及技改项目的碳排放规模仅为1400万吨左右,而根据掺烧及技改项目环评中的碳减排绩效评估,这类项目的碳减排比例在10%—15%之间,即目前这类项目带来的碳减排规模为140万吨至210万吨左右,远远比不上新增的煤电项目碳排放规模。
兼顾煤电需求及碳减排需求,路在何方////
尽管在用电需求增加的背景下,煤电项目不可避免的具备较大增量,但是,高发电量及低碳排放量两者并非不可兼具。通过提取上述分析煤电项目中公开的年发电量(亿千瓦时)及年碳排放量(万吨)进行分析(由于热电联产项目同时供应电能和热能,无法横比,因此未将热电联产项目纳入分析),我们发现这两者呈现如下关系:

各煤电项目年发电量(亿千瓦时)及年碳排放量分布
可提取年发电量与年碳排放量的10个煤电项目中这两个数据呈明显的线性关系。发电规模与碳排放量都由化石燃料燃烧量决定的,因此两者之间呈线性关系符合常理。通过各项目的年碳排放量与年发电量的比值(碳排放绩效)可以大致计算近年来煤电项目的碳排放绩效均值,约为8.27(万吨/亿千瓦时)。
中国电力企业联合会(中电联)在2021年底发布的《能源转型中的电力燃料供需格局研究》[3]报告中,预计至2030年煤电装机量将新增1.8亿千瓦,按年发电5000小时算,即将会新增9000亿千瓦时的年用电量。根据该数据与目前煤电项目的碳排放绩效均值进行计算,至2030年新增的煤电项目将会带来较2020年多出7.5亿吨的二氧化碳年排放量。而从2022年全国新建扩建煤电项目总量的环比上升情况来看,至2030年煤电装机量可能大于中电联预期,导致2030年时煤电项目的新增二氧化碳年排放量超出7.5亿吨,为接下来的碳中和任务造成巨大压力。
值得一提的是,纳入分析的煤电项目之间碳排放绩效存在明显差异,下表中煤电项目为本次纳入分析的项目中碳排放绩效差异最大的,在相同发电量,碳排放绩效差的项目的碳排放量较碳排放绩好的项目高出38%。具体是什么原因造成不同项目之间的单位发电量碳排量有如此明显的差异有待研究,但是从中我们可以发现,通过更低的碳排放量保证一定的发电规模是可以实现的。无论是新增的煤电项目,还是替换原有的煤电项目进行优化,都仍然具有较高的碳减排潜力。
纳入分析煤电项目中碳绩效差异最大情况比对

煤电项目仍有新建动力,谁来管控 ////
国家发改委于2021年11月的会议上指出,为了做好能源、粮食、产业链供应链的安全稳定工作,应该继续发挥煤炭、煤电的调峰和兜底保供作用,而2022年较2021年新建煤电项目的回升说明,为了保障能源安全,全国碳达峰行动方案中严格控制新增煤电项目的要求无法完全落实。而通过2021年7月至2022年11月煤电项目的预计新增的1.4亿年碳排放量来看,对于新建煤电政策的宽松仍会带来较大的碳排放增量。
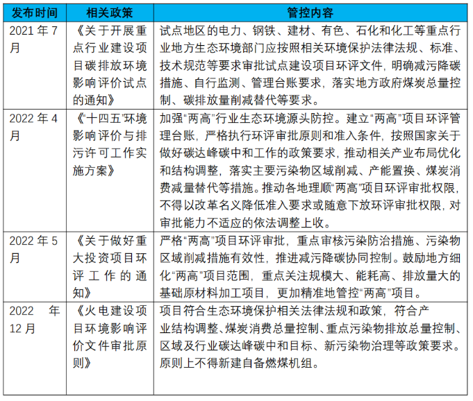
而从对于煤电项目的管控政策来看,目前生态环境部仍在通过建设项目环境影响评价积极落实对于新建煤电项目的评价(下表)。
2023年以前生态环境部对于新建煤电项目建设项目
环境影响评价要求

从生态环境部对于建设项目环境影响评价的碳排放章节从试点至逐步扩大及细化,可以看出生态环境部对于煤电项目碳排放管控的方向是落实建设项目环评中对于地方政府对于属地煤炭消费总量控制及碳排放量削减替代的要求实现的。而从目前进行了碳评价的项目环评情况来看,仍未有任何一个项目与项目所在省的煤炭消费总量控制及碳排放量削减替代的要求进行对标评价。通过环境影响评价对新建煤电项目的碳排放情况进行评价及作为审批依据管控可能是对煤电项目唯一的直接管控手段,但从目前情况来看,这个手段距离发挥有效管控作用的预期,仍有差距。
👇注:
[1]https://power.in-en.com/html/power-2411139.shtml
[2]https://baijiahao.baidu.com/s?id=1749030452504923536&wfr=spider&for=pc
[3]https://power.in-en.com/html/power-2411139.shtml