2022年是全国几乎各行各业最艰难的一年,疫情阻滞和能源危机在不断给予各方压力的同时又酝酿新的生机,但储能人依旧激情澎湃,甚至诗意盎然。君不见,储能与风光共舞,细分赛道异军突起;君不见,新型储能百舸争流,谁主沉浮;君不见,市场预期升温,吐故“钠”新,分庭抗“锂”;君不见,长时储能海阔天空,不同“钒”响;君不见,大储户储比翼齐飞,全球储能放量;君不见,电化学储能高歌猛进,储能电池供不应求。凡此种种,既有美好的预期,也有心灵拷问,储能万亿级赛道的价值空间给了业主和投资者无限遐想和为之奋斗的理由。

2022年以来储能行业越来越受到投资者的关注,从过去附属于光伏发电、风力发电的一个分支,逐渐独立出来,成为独立的投资主题。
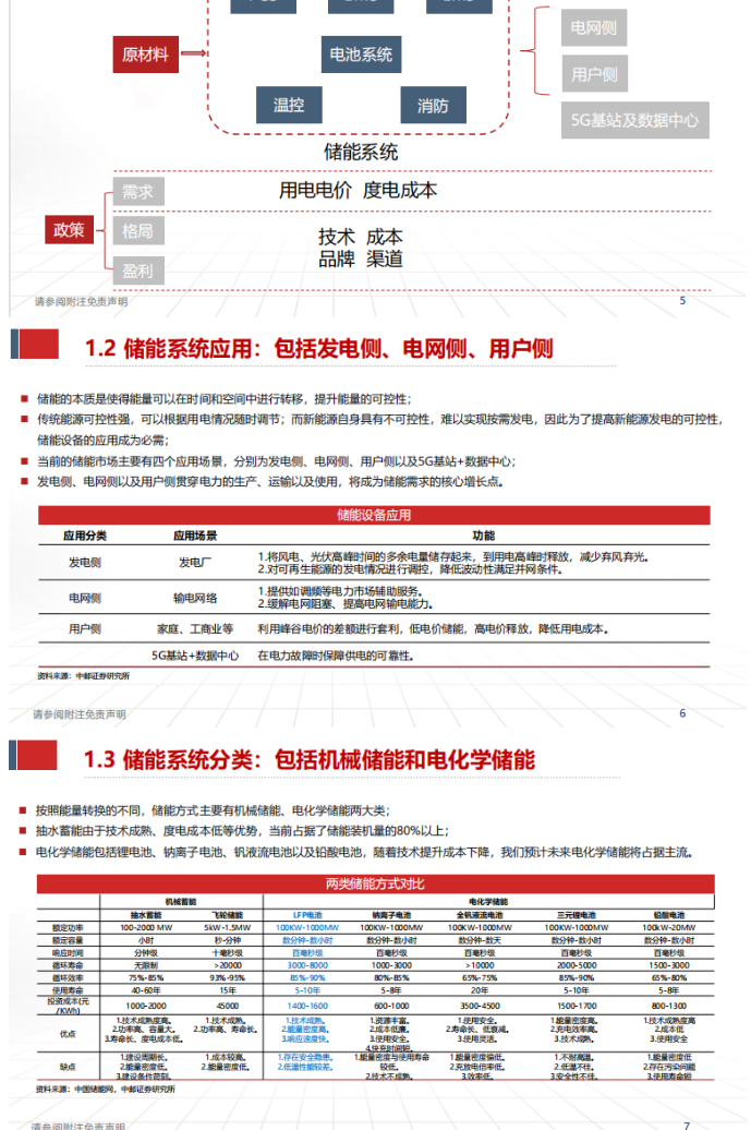
储能行业也从商业化起步逐渐走向了规模化发展。随着国家、地方层面储能政策的密集出台,各环节储能发展模式正在走向成熟。
12月2日,国家能源局西北监管局发布两个实施细则征求意见稿,明确将新型储能纳入并网主体可以提供电力辅助服务,并给出补偿指标。一次调频补偿标准是15元/KWh,容量补偿标准是20元/MW,月度利用率达到98%+后,每多1%补偿100元/MW,另外,对转动惯量补偿、调峰、调压、无功补偿、黑启动等也明确了补偿指标。这再次证明中国的储能收入来源开始多样化、盈利模式逐步清晰、从强配转向市场化配置,未来储能产业链上的价格压力将得到一定释放,有利于促进储能产业的发展。
今年以来受疫情、原料上涨等因素影响,国内储能系统装机未带来预期的快速增长,但是预计2023 年,上游原材料价格拐点渐近,前期积压项目或将加速启动,行业整体增速有望再上台阶。
随着技术的进步与产能的扩张,近年来风电、光伏的发电成本与锂离子电池的制造成本降幅显著,在新能源上网侧平价的基础上,当前全球正朝着“新能源+储能”平价的方向快速前进。另一方面,储能在电力系统中的定位与商业模式正日渐清晰,目前美国、欧洲等发达地区储能市场化发展的机制已基本建立,新兴市场的电力系统改革亦持续加速,储能行业规模化发展的条件已经成熟。
根据BNEF 统计,2021 年全球新增储能装机规模为 10GW/22GWh,较 2020 年实现翻倍以上增长,截至 2021 年底全球累计储能装机容量约为 27GW/56GWh。考虑到 2021 年底全球累计风电/光伏装机规模已达到 837/942GW,以此推算储能在全球风电光伏装机中的占比仅为 1.5%。
在 2021 年高速增长的基础上,2022年全球储能行业仍然延续了较高的景气度,但增量更多来自于户用储能(尤其是欧洲地区),持续飙升的居民用电价格是最为核心的驱动因素。而在上游原材料价格高企的背景下,对成本更为敏感的大型储能市场 2022 年的需求则受到了一定程度的压制。
根据中国化学与物理电源行业协会储能应用分会(CESA)的统计,2022H1国内并网、投运的电化学储能项目装机总规模约为 0.39GW/0.92GWh。但从招标的角度来看,Q2 起国内储能招标明显提速,据不完全统计 1-9 月总招标容量超过 60GWh(主要统计EPC、储能集成系统以及相关设备),其中 Q1/Q2/Q3 分别为 4.5/18.2/39.6GWh,招标规模逐季提升。
站在当前的时间节点来看,2023 年全球储能行业或迎来更大的爆发,从政策端出发,国内新能源项目存在刚性的配套储能需求,美国等海外市场的储能补贴则有望逐步落地。根据各省已经发布 的风光项目竞配结果以及储能配臵要求对国内新能源发电侧储能的规模进行了大致测算,目前配套储能项目的规模已接近 50GWh,预计这部分储能项目将从 2022 年起逐步落地。
从收益端出发,国内独立/共享储能的商业模式有望在探索中走向成熟,海外电价中枢的上移以及电价波动的加剧同样有利于储能收益空间的提升。从成本端出发,2023 年随着上游产能的逐步释放,硅料、碳酸锂等原材料价格拐点渐近,储能装机成本有望重回下行通道。
当前储能集装箱为大型储能项目主要的装机形式 ,主要由电池 、电力电子设 备 (PCS/BMS/EMS)、温控系统、消防系统、系统集成、EPC 等环节构成。从价值量占比来看,电池占据 60%-70%的系统成本,电力电子设备成本占比约为 15%-20%,温控、消防等其他环节的成本占比相对较小。
电池是储能系统中成本占比最高的核心部分,其性能将直接影响储能项目的稳定运行与收益率,因此终端业主对于电池的品质具有较高的要求(部分业主跳过集成商直接指定电池品牌),目前来看宁德时代等头部电池厂商在客户认可度上具有明显优势,且产品可享受一定溢价。
与此同时,电芯制造环节固定资产投资相对较高,且需要一定的扩产周期,因此在下游需求快速爆发的背景下,目前电芯为储能产业 链中供应最为紧张的环节。虽然 2021下半年起碳酸锂价格的飙升对电池企业盈利造成一定压力,但供不应求的情况下成本传导相对顺畅,预计 2022 下半年起电芯环节的毛利率将得到一定修复。

温控在储能系统中的成本占比较低,但对系统整体的安全性与可靠性则起着至关重要的作用。因此,我们认为储能集成商或项目业主更倾向于选择高质量、性能稳定的温控方案,而非单纯地压缩成本。从技术角度来看,储能温控在控制精度和运行可靠性方面均有严苛要求,且通常需要针对不同项目的具体要求或不同厂商的技术方案进行定制化设计,下游客户黏性较强。因此,目前储能温控市场相对集中,龙头领先优势明显,盈利兑现度高。
系统集成环节进入壁垒低(外采设备后组装即可),且行业新进者急需积累项目建设或运营经验,因此抢资源是当务之急,订单优 先级大于项目盈利,具备项目资源获取能力(例如背靠大型发电、电网企业)的厂商有望占据先机。
海外市场系统集成环节则主要由外资厂商占据,目前只有阳光、比亚迪等少数国内企业具备海外项目交付能力。在激烈的竞争格局下国内集成环节盈利能力承压,未来几年行业大概率迎来洗牌,具备技术、经验、规模优势的厂商将留到最后。

2022年2月底,国家发改委、能源局正式印发《“十四五”新型储能发展实施方案》,进一步明确了“到 2025 年新型储能由商业化初期步入规模化发展阶段、具备大规模商业化应用条件”,“2030 年新型储能全面市场化发展”的目标。此外,本次文件对发电侧、电网侧、用户侧储能均进行了明确的部署, 各环节储能发展模式逐渐清晰。未来一段时间,储能或将进入一个更高速的增长期,产业链优质企业值得跟踪关注。
2020年8月,长达四年之久的甘肃“弃风弃光”案终于落幕。事件起源于2016年,环保组织自然之友一纸诉状,将国家电网甘肃公司告上兰州市中级人民法院,理由是:国家电网甘肃公司未全额收购的“风光”电量由燃煤发电所替代,造成环境污染。
甘肃是我国风光资源最富集的地区之一,利用这一得天独厚优势,从新能源产业发展伊始,甘肃省风电光电装机并网容量一骑绝尘。然而,一面是不断上马的新能源项目,一面是日益突出的“弃风弃光”现象。此情形连续数年未见好转,“弃风弃光”数据屡创历史新高。针对“弃风弃光”,国家电网总结了四个原因:一是用电需求增长放缓,消纳市场总量不足;二是电源结构不合理,电网调峰能力严重不足;三是跨省跨区输电通道不足,难以实现更大范围消纳新能源;四是市场机制不完善影响新能源消纳。这四方面原因都指向当时电力结构和电网系统客观存在的问题,完善改进需要相当长时间。但要快速补齐木桶的短板,其实还有一个重要的技术工具可以借助——储能。储能可以将风光发电厂用不完、送不出的电力先储存起来,在电力负荷高峰释放,实现用电负荷的时空转移。甘肃由于缺乏足够的储能设施,多余电力只能白白浪费。不光是中国,在全球国家大力推进能源转型的当下,大规模储能技术都在成为制约新能源发展的“阿喀琉斯之踵”。2019年8月9日,英国发生的大规模停电事故导致英格兰、威尔士地区多个城市地铁停运、机场瘫痪、医院停诊,约100万家庭和企业受到影响。这次大停电正好跳在欧洲能源系统的牙神经上,让全世界都隐隐感到牙疼。根据事后的事故分析报告来看,本次大停电事件与高比例风电并网而储能能力不足有着直接关系。稳定性和连续性较差的风电并网比例高,容易对电力系统实时平衡、安稳运行带来冲击,同时由于缺乏足够的储能设施发挥 “稳定器”作用,平抑波动,灾难由此引发。在“双碳”目标牵引下,我国能源革命正在持续深入推进,预计风电和光伏发电装机规模将长期保持世界第一。作为清洁能源发展命门的储能产业被视为下一个万亿级蓝海市场,正在迎来高速发展的历史性拐点。对于投资者来说,这似乎又是一场新的造富狂欢。但是对于大多数身处赛道的企业来说却充满忐忑——这是一场开跑没有回头路的极限拉力赛,其中大部分选手车技尚不娴熟。主办方在提供地图指南的同时,也给出了风险提示:前方道路尚在施工,一旦车速失控可能万劫不复。按照专业分组被拉上赛道的各方选手,要想顺利赢得每一个赛站必须做到以下三点:甘肃“弃风弃光”案只是拨动中国能源神经的一次小事件,事实上,随着可再生能源的大规模并网,电网调峰压力陡增的不止于甘肃一省。为了解决电网的稳定性和平衡性问题,各地在建设电网时一般会与新能源开发商私下达成协议,规定配置储能可以优先并网。到了2020年,这一不成文的条件被多地政府和省网公司直接摆到了台面上,纷纷在新能源招标方案中写明储能的配置比例。当年全国先后有17个省市区出台了相关政策,“风光储一体化”成为新能源建设的强制标配。储能从此前的附加项变成了必选项,一时间被推到了聚光灯下,在资本市场上的风光甚至不亚于被“碳中和”概念节节拉高的风电和光伏板块。在众多新型储能技术中,电化学储能凭借技术相对成熟、配置灵活、建设期短、成本相对更低等优势,成为储能赛场的热点赛道,吸引了大量选手入场和资本押注。需求端心急如焚,企业却压力山大,从目前国内电化学储能的技术发展阶段来看,总体上仍然处于商业化初期阶段。这就意味着,被一纸政策赶上赛道的主力选手,大部分还处于“科目二”考试阶段。2022年3月21日,国家发改委、国家能源局印发的《“十四五”新型储能发展实施方案》中明确提出,到2025年初,新型储能要具备大规模商业化应用条件。其中,电化学储能技术性能进一步提升,系统成本降低30%以上。在电化学储能系统中,电池是核心技术,也是提质和降本的关键。度电成本、能量密度、功率密度、循环次数、安全可靠性,是这场“科目二”的五项必考。除此之外,还有环境适应性、快充能力等若干选考项。发展相对成熟的锂电池,由于当下最具备同时满足上述指标的潜力,成为各参赛选手的首选技术方案。然而要适应新的拉力赛道,传统锂电池还需要突破若干技术瓶颈,完成各种“大改”。作为种子选手的龙头公司,努力用尽各种方式改装自己的锂电池“赛车”。一方面是技术迭代和工艺优化。宁德时代、比亚迪等传统电池厂同时向多条技术路线发起猛攻,从电池结构创新、增强电芯材料等方面入手,奋力击破技术壁垒,将锂电池的性能潜力挖掘到最大。2019年至今,各大电池厂商之间开展了一场眼花缭乱的技能大比武。从宁德时代不断开拓多元技术路线,到比亚迪在磷酸铁锂路线上的死守突围,中国锂电池技术在这场“最难科目二”的应考中狂飙突进,全面问鼎世界第一。另一方面是加强供应链整合。在上游资源价格疯涨、下游客户持续压价的双重压力下,积累了充沛资金和客户资源的头部玩家,除了加速扩产之外,同时加大并购和整合力度,争相卡位上游资源。近年来,电池厂和隔膜、正负极等材料供应商合资设厂,拉边站队已经成为常规操作。自2021年底钴、锂、镍资源价格疯涨以来,“谁家矿多”又成为可以影响股价的直接指标,宁德时代、比亚迪、国轩高科、亿纬锂能等国内主要电池厂都成为全球“买矿”的活跃力量。当老玩家在锂电池“魔改”道路上严重内卷,新生代选手想要搏得名次,只能选择开辟全新技术路线,实现“换道超车”。随着2019年华为宣布入局新能源汽车后,在电池领域的投资布局也悄悄展开。事实上,钠离子电池这条技术路线并不新鲜,钠离子与锂离子电池的研究均起步于上世纪70年代,然而受当时研究条件限制,钠离子电池在能量密度、循环次数等指标上始终难以突破技术屏障,逐渐被锂电池甩在身后。直到近年来,锂资源短缺问题成为业界共同焦虑,大型储能电站、新能源车对电池越来越严苛的安全要求也让锂离子电池略显力不从心,学术界开始“重操旧业”,再度掀起钠离子电池的研究热潮。得益于各方选手的不懈努力,钠离子电池在能量密度、循环次数等关键指标上大有进益,然而距离锂电池仍然有不小差距。虽然钠电池依靠原材料成本低且易取得、理论安全性高等先天优势成为储能赛场的热门备选技术,但钠电池要想成为驰骋赛道的主力“车型”,综合性能方面还有相当多的瓶颈需要突破。除了钠离子电池外,固态电池、液流电池、镁离子电池、锌离子电池等新型电池技术也都在各大实验室里苦练内功,希望有朝一日能与锂电池华山论剑,成为新的武林霸主。电化学储能虽然是参赛的主流“车型”,却难以满足所有场景需求。与之互补的压缩空气储能、氢储能等新型储能技术由于在技术指标、成本控制、商业化量产等方面各有短板需要攻克,尽管上有政策扶持,下有业界努力,却仍然一直徘徊在商业化的起跑线处。作为储能市场的“压舱石”,传统抽水蓄能在可再生能源并网规模迅速扩大的压力倒逼下,也迎来新的春天。2021年3月19日,国家电网宣布“十四五”期间将在抽水蓄能领域投资1000亿元,一度引发该板块的涨停潮。随后国家能源局《抽水蓄能中长期发展规划(2021-2035年)》发布,开篇就用“三最”——“技术最成熟、经济性最优、最具大规模开发条件”对抽水蓄能进行评价,更让抽水蓄能成为业界关注的焦点。尽管再度被推上风口,抽水蓄能想要再度起飞也要面临重重考核。从“十一五”开始,我国抽水蓄能建设中长期规划目标的完成情况并不理想,多位经济学专家将原因归结于“未形成较为稳定稳健的营收模式”。电化学储能的诸多窘境也同样如此。这意味着,在储能这场漫长拉力赛中,即使技术“科目二”考试通过了,也仅仅只是具备了上路的条件,如果没有可持续的商业模式支撑,仍然难以顺利跑完全程,拿到进入最终决赛圈的资格。
可再生能源的大规模并网,正在推动整个电力系统从“源—网—荷”向“源—网—荷—储”发展,储能成为建设新型电力系统的第四大基础要素。但中国现有的电力系统,似乎还没有完全做好接纳储能的准备。遵循“三放开、一独立、三强化”和“管住中间,放开两头”的电力体制改革思路,发电侧和售电侧电价正在加快向市场化过渡。但是在新的机制成熟之前,赛道上的很多急弯和陷坑,还需要车手们凭借高超的车技一一应对。虽然国家《“十四五”新型储能发展实施方案》提出要“明确新型储能独立市场主体地位”,但从目前实际情况来看,储能要想在未来新能源生态中真正占据一席之地,形成独立商业闭环并与新型电力体系全面耦合,还有相当多的堵点需要打通。山东莱州土山镇,屹立着华东最大的光储融合电站。为电网提供调度服务后获取补贴,是目前电站最大的收入来源。仅去年4月,该电站便获得了超过6万元的调度补贴。不参与电网调度时,电站通过自发自用的方式来节约用电成本。虽然开源与节流同时进行,莱州储能电站的成本回收预期时间仍然长达15年。发电侧储能大多通过电力辅助服务获取收益,用户侧储能的盈利则大多依靠峰谷套利来实现。为了满足大型商场的用电量,北京世贸天阶安装了一个容量为1.4MW/4.2MWh的储能站。运营方在低谷电价0.3元左右时买入电量,在用电高峰时则以低于峰值电价的1.1元价格卖给商场,低买高卖赚取差价利润。储能站与商场之间也实现了双赢——通过发挥“削峰填谷”的作用,每年可以为商场节约100-200万元的电费。但是储能项目的成本回收和实现盈利并非易事,国家电网就曾经在储能项目上栽过跟头。2018年,国网系统最大规模的电网侧储能电站在长沙投运。尽管该电站可以通过电网削峰填谷、储能租赁服务、辅助服务市场获取收益,但由于一期投资便已超3亿元,据国网公司内部测算,基于当前湖南省的峰谷电价政策和目前的电池技术,每年预计营收约2160 万元,亏损却高达3281万元,该储能电站在全寿命周期内都将处于亏损状态。由于储能项目的盈利模式大多属于“蚊子腿上劈精肉”,和不同场景的用电实际情况密切相关,因为收入渠道单一、投资回收周期长而陷入持续亏损的情况,在我国储能市场并非个别现象。在强配储能成为全国多半省市的选择后,新能源开发商也同时面临着双重压力。一方面是不断强调的风电光伏平价上网,让开发商可赚取的利润空间被严重压缩,另一方面则是对储能配置的强行要求,让众多开发商不得不增加额外投入。2019年12月,国家电网发布《关于进一步严格控制电网投资的通知》,明确要求不得以投资、租赁或合同能源管理等方式开展电网侧电化学储能设施建设。一位新能源开发企业的负责人甚是不解:
“电网因亏损不再建了,就让我们发电企业建,凭什么?”虽然储能对于国家新型电力系统建设的重要性不言而喻,但行业短期发展靠项目,中期发展靠政策,长期发展靠环境。如何保证储能作为“独立市场主体”实现长期可持续发展,美国储能行业发展之路可以作为一面参考镜子。美国储能市场之所以能够迅速发展,首先得益于技术进步带动成本快速下降;其次是政府通过法令明确赋予了储能和其他要素主体同样的市场地位,FERC(联邦能源管制委员会)于2018年2月发布的841法令规定,储能可参与RTO(区域输电组织)与 ISO(区域性独立系统运营商)运营的所有电力市场;此外,精细化补贴和税费减免进一步拉动了储能发展——在这个过程中,市场机制快速成熟,企业有利可图,投入动力更强,又反过来促进行业进步。加利福尼亚州正在成为美国最大的储能市场,得益于快速增长的光伏产业将极大拉动储能的装机容量。在加州,发电侧和电网侧储能项目均可作为非发电资源或需求侧响应资源参与电力市场交易,企业通过峰谷套利、辅助服务、备用电源、输配电价等多种方式获取利润。在这个过程中,大投资商也乐于投资规模大、收益稳定的储能项目。政策促进、技术竞争、资本投资三者之间形成了一个良性循环,企业看到持续获利的前景,才会更有动力专注研发和经营,成为推动行业创新和进步的中坚力量。由于美国电网基础相对中国较弱,很难做到全国统一调度,各州管好各自的新能源消纳,只能大量依赖储能。相比之下,中国则可以通过多建输电通道实现电力外送,此前西北地区“弃风弃光”现象有所好转,和新建的电力外送通道有直接关系。然而,这也成为阻碍储能发展的间接因素。另一方面,由于新型储能通过技术成熟实现降本增效还需要一段时间,这段时间对于企业来说就成为最为煎熬的窗口期。一直以来,业内呼吁出台储能补贴政策的声音不断,但由于全国电网情况异常复杂,国家一直未能出台统一的补贴标准。地方政府虽有五花八门的补贴措施,但往往会附带招商引资等各种目的和条件,整体来看补贴较为分散,且数量和金额较少。这就相当于,车手已经在赛道上一路狂奔,前方道路却还在修缮,而众多的急弯和陷坑,都需要车手凭借高超的车技依次避开,一不小心就有可能翻车坠崖。拉力赛和F1这类封闭赛道竞速赛最大的区别就在于——大量路段都布满砂石、泥泞甚至冰雪,在这样附着力极低的开放赛道上还要保持全速通过,往往只能采用“漂移过弯”的惊险方式。这不仅对车手的驾驶技术是一种极限考验,对领航员的商业预判能力也是巨大挑战。从整场竞赛的角度来看,车手们要想安全通过每一个赛站,技术和商业模式二者缺一不可。新型能源电力体系与储能行业互相成就,新能源大规模并网带来了储能需求激增,储能的发展又促进新能源消纳,“源—网—荷—储”最终形成一个良性的闭环生态。当车手的技术和产品能力跑赢市场认可之后,商业模式能否耦合这个闭环生态,将成为最终赢得比赛的关键。
拉力赛的惊险在于,如果赛车不能在高速行驶过程中时刻保持抓地力,则随时可能冲出赛道,甚至车毁人亡。“安全”是储能行业发展的命门,各大厂商都时刻紧绷着神经,在追求高性能、低成本的同时还要确保可靠和安全性。据不完全统计,自2017年起,全球共发生约四十起储能电站起火爆炸事故,均与电化学储能相关。而电化学储能最大的安全隐患,基本就是锂离子电池的“热失控”问题。2021年4月16日正午,北京丰台大红门储能电站发生起火爆炸事故,造成3人遇难、1人受伤。经查明,事发项目所用电池均为合肥国轩高科动力能源有限公司生产,事故直接原因为电池内发生短路故障,引发热失控起火,进而导致爆炸。这不是国轩高科近年来第一次陷入电池质量危机。自2019年开始,电动车厂商瓯鹏动力和国轩高科就针对电池包质量问题多次发生纠纷。2021年,这些纠纷更是直接被摆上了台面。11月28日,瓯鹏动力组织了一场名为“吹哨电池安全——国轩锂电池疑似存质量缺陷说明会”的媒体发布会,在向记者提供的材料中,当年大红门储能电站爆炸事故也被作为国轩高科电池质量存在缺陷的“重要证据”。根据瓯鹏动力描述,其采购的国轩高科电池包发生数十起电池爆燃和自燃事故,经三方机构检测认为,电池包存在漏液、腐蚀和防爆阀失效等多项质量问题。国轩高科则通过媒体进行反驳,认为事故是因瓯鹏动力自行采购的电池包保护板问题所致。双方各执一词,开展了激烈的隔空互掐。尽管国轩高科快速做出了补救措施,但其股价依然受到“波及”。截至11月29日收盘,国轩高科股价在锂电池指数上涨2.67%的背景下逆势走低,报收62.33元/股,下跌2.5%。在锂电池仍是当前电化学储能主流技术的背景下,安全性问题一直是悬在各家电池厂商头上的一把利剑。在其它行业可能还有“一慢二看三通过”的说法,但在已经被拉上赛道飞驰的电化学储能领域,如何在保持车速的同时还能“安全通过”,成为各方选手每时每刻都必须盯牢的底线。一套储能系统往往需要由成千上万枚单体电池通过串、并联方式组合成电池系统。除了电池自身质量可靠之外,被称为“电池保姆”的储能电池管理系统(BMS)也极为重要。中国工程院陈清泉院士曾形容:和动力电池BMS研发主要由终端车厂主导不同,目前看来储能电池的终端用户——电网公司并没有加入BMS 研发制造的需求和具体行动,这就给电池厂和专注储能BMS这一细分赛道的专业厂商留下了巨大的发展空间。而智能化的BMS作为储能系统降本增效、确保安全的关键技术,也正在成为各大厂商努力培育的新利润增长点。一套完整的电化学储能系统一般由电池模组、储能变流器(PCS)、电池管理系统(BMS)以及能量管理系统(EMS)组成。其中,电池模组负责储电;PCS是连接于电池系统与电网或负荷之间,实现电能双向转换的变流器;而BMS和EMS是储能系统的管理控制中枢——BMS主要负责监测电池数据,保护电池安全;EMS主要通过数据采集、网络监控和能量调度来实现储能系统内部微电网的能量控制,保证微电网和整套系统正常运行。从卖电池到卖集成系统,各家储能厂商都在朝着这一步迈进,然而做好却并不容易。储能系统集成如太极拳般易学难精,仅通过简单拼凑组装,容易存在兼容问题,难以保障整套系统的安全性。中国化学与物理电源行业协会储能应用分会秘书长刘勇表示:“建设高效率、低成本、适配度高的储能电站,是储能行业追求的共同目标,系统集成是实现这一目标的重要一环。”系统集成给终端用户提供的是全方位服务,包括储能系统的建设、运营、维护、回收等,一旦运行过程中出现问题,也由第三方集成商负责解决,这就为储能成为独立市场主体创造了前提条件。然而,在当前快速发展的新型能源生态系统中,储能要想形成完整独立的商业闭环仍然需要时间。目前大多数集成项目都是非标准模式,独立市场和碎片化场景过多、行业整体产能供求比高,让储能系统集成在短期内很难形成标准化、规模化的可复制效应。同时,由于行业数据仍在运营积累阶段,如何量化系统集成形成的服务价值,业内也需要一个较长的沉淀时间。在这样一个个充满不确定性的场景中,车手紧盯的第一目标并非对手,更多时候是自己手中的方向盘和档杆,时刻保持“控车”,以应对各种低抓地力的魔鬼路段。巅峰储能:12月5日,华鑫证券发布研究报告指出,随着2023年地面光伏电站开工复苏和并网需求增长,储能消纳需求将随之增长。独立共享储能采取“统一调度、共享使用”模式,既有利于电网调度储能电站参与调频等辅助服务,提高电力系统可靠性,也有利于储能电站通过容量租赁收益增厚利润。因此,独立共享储能有望取代新能源配储成为主流。12月8日,高盛发布研究报告指出,中国、澳大利亚和美国的公用事业规模ESS需求将出现强劲增长,而欧盟的住宅ESS市场仍将出现强劲增长。在公用事业规模市场内,全球前10名参与者将占市场的90%;对于住宅ESS市场上,专家认为品牌更为重要。对于不那么富裕的市场,如南非,价格为更重要的决定因素。12月12日,华安证券发布研究报告指出,电化学储能是当前新型储能主流技术路径,未来看好重力储能在大储的应用前景。目前主流的储能技术路径有抽水蓄能和电化学储能,新型储能中以锂离子电池为代表的电化学储能技术最为成熟。12月13日,国海证券发布研究报告指出,熔盐作为一种优良的传热、储能介质,具有工作温度区间广、储能密度高、无需高压运行、黏度低流动性好等特性。目前熔盐储能技术已经广泛应用于太阳能光热发电系统等新能源系统,利用了硝酸盐储能特性将太阳热能转换为熔盐的热能来存储和发出能量,实现了能量在时间上的迁移,满足可再生能源的电网调峰需求。除了光热领域外,熔盐储能在智能电网、电熔盐储能供暖、火电机组灵活改造、热电解耦领域有独特的经济和竞争优势。12月14日,东海证券发布研究报告指出,“双碳”目标指引下,以风光发电为代表的新能源装机规模快速扩容,大幅提升了新能源电力消纳需求。液流电池因系统设计中灵活性和可扩展性较强、电解液价格低廉易得、各材料均可回收利用等特点,在大型电化学储能领域受到重视。但液流电池在国内起步较晚,生产液流电池的厂家有限,产业化尚处于发展初期,解决技术难题和完善产业链是未来的发展趋势。其中全钒液流电池是目前液流电池行业技术成熟度相对领先的技术,长时储能且安全性较高,更加适合配置在地广人稀的集中式风光电站周围。12月15日,德邦证券发布研究报告指出,新能源装机快速提升,压缩空气储能建设需求强烈。新能源装机规模快速提升,风光发电对电网的影响逐步提升,长时大容量可在更长时间维度上调节新能源发电波动,作用将逐步凸显。抽水蓄能与压缩空气储能均为长时大容量存储,但压缩空气储能的建设周期一般为12-18个月,远低于抽水蓄能,且受地理位置影响更小,未来国家推进压缩空气储能项目建设的需求强烈。12月15日,东亚前海证券发布研究报告指出,新型储能方面,新能源发电并网为新型储能行业发展提供了机遇。截至2022年9月末,我国已有24省区发布新能源配储政策。同时《关于加快推动新型储能发展的指导意见》指出到2025年新型储能的装机规模达30GW以上,我国新型储能行业具有广阔的发展空间。新能源汽车与新型储能赛道高景气带动锂电行业景气度提升。12月17日,中邮证券发布研究报告指出,储能行业是长期优质超级赛道,未来数年将保持高速增长,2023年将是储能行业长短期高增的起点,中国大储增速预计翻倍,欧美等国也保持快速增长。12月18日,海通国际研究报告指出,为了减少弃风弃光和提供辅助服务是需要储能的主要原因。风光的不稳定性和波动性催生调峰调频需求,储能将大幅受益。曾经光热作为与光伏正面竞争的发电技术,由于度电成本降幅低于光伏,败下阵来。现如今,光热作为储能技术已不再只以度电成本与光伏竞争, 由于其储能的特性、经济性和政府政策的支持,光热的增长势头十分强劲,足以与各类储能技术竞争,重回市场。12月19日,国泰君安发布研究报告指出,温控传统下游保持稳步增长,未来储能领域带来新增量,首予“增持”评级。储能需求日益增长,电化学储能电站装机占比提升带动温控系统需求旺盛,预计2025年我国储能温控市场有望达到68.74亿元,2021-2025年复合增速或将高达64.03%。液冷有望成为储能温控主流技术路线,预计2025年液冷渗透率有望达50%。12月21日,国海证券发布研究报告指出,强制配储是当前我国储能发展的核心驱动力,储能政策已在边际改善新能源配储成本压力。2)国内储能加速发展不在于储能单独盈利能力,而是主要取决于“新能源+储能”的综合收益率能否满足投资回报要求。3)展望看,北方地区预计可能将更多调节成本疏导到新能源侧,储能可能相应逐步由强制政策推动转变为市场化机制驱动。回望2022年,储能行业到底是在“躁动喧嚣”中赔本赚吆喝,还是正逐步走向“坡长雪厚”的大时代,唯有历史才能见证,这里巅峰特别梳理这一年来的热点大事,甚至有些热点贯穿全年,让我们深切地感受其理,明悟未来发展之路。
热点1:《“十四五”新型储能发展实施方案》出台
3月21日,国家发展改革委、国家能源局正式印发《“十四五”新型储能发展实施方案》。《实施方案》指出新型储能发展目标,到2025年,新型储能由商业化初期步入规模化发展阶段,具备大规模商业化应用条件。电化学储能技术性能进一步提升,系统成本降低30%以上。到2030年,新型储能全面市场化发展。
点评:降本增效是储能行业发展的使命所在,也是长期追寻的目标,虽然《实施方案》没有再提储能“十四五”规划目标,但实际上各地汇总的规模目标已经远超2021年《关于加快推动新型储能发展的指导意见》提出的30GW发展目标。在商业模式没有完全捋顺之前,新型储能市场化尚欠价格东风。
热点2:虚拟电厂风起,共享储能模式可期
6月23日,山西出台首个省级虚拟电厂实施方案,另外,国内多个地方已有示范应用。值得注意的是,我国已出现首个调度用户负荷参与电力现货市场并盈利的虚拟电厂——国电投深圳能源发展有限公司的虚拟电厂平台参与电力现货市场。11月25日,国内首台—华能浙江虚拟电厂1号机组顺利完成72小时试运行并正式投产。同样在目前国内市场上,山东、青海、湖南等地在共享储能政策和实施方面开始先行先试,全国多地多个共享储能项目招标开建。单山西省就有25个独立或共享储能项目备案,项目总投资超240亿元,储能规模超3.9GW/8.2GWh。
点评:虽然我国虚拟电厂发展尚处于起步阶段,但已有多家公司早在布局,资本市场一度刮起上市公司涨停潮,国家陆续出台的政策都提及要大力发展虚拟电厂,并被赋予市场参与主体地位,未来虚拟电厂发展前景十分广阔,市场空间或达千亿规模。各地纷纷寻求虚拟电厂开发策略和落地实践,11月在济南举办的“首届中国新型储能产业高质量发展大会暨全国虚拟电厂及需求侧响应高层研讨会”不失时机地为虚拟电厂发展驻足加油,积极为全国虚拟电厂落地实践探索新路,赢得行业好评。与此同时,共享储能同样被赋予独立市场地位,在新能源强配储能容易导致社会投资浪费的背景下,储能租赁模式被寄语厚望,部分省市的运行效果已显现,共享储能电站实现盈利,已经具备了初步商业价值。加持虚拟电厂技术,共享储能更有利于充分整合电源侧、电网侧和用户侧资源,实现多方共赢,是发展方向,也是灵活可期的商业模式。
热点3:“电芯荒”引起市场关注,行业发展难免波折
10月18日,《中国能源报》一篇文章“电池供应持续短缺,储能企业暂停接单”一石激起千层浪,“电芯荒”也被业界质疑是否产能“虚火”。报道指出,多家电池厂商表示,储能电池供不应求,现货已经排期到明年,市场主要短缺的是280Ah大电芯。“电池荒”的背后,是新能源汽车和储能市场的快速增长。
点评:实际上,2022年储能电池产能投资更是创历史规模,项目动辄百亿级,据不完全统计,年内截至2022年9月27日,与储能电池及动力电池制造有关的扩产项目已达26个,投资额合计超2900亿元,产能合计达820GWh。不过,目前储能电池与动力电池有共线生产,但也开始转向专线生产,多数企业亦纷纷推出大容量储能电芯,实际上,储能电芯产能利用率其实并不高。中国科学院院士欧阳明预判,“2025年可能会出现电池产能过剩。”加之众多闲置已久未用的储能电站启动运行后的安全问题,届时,储能产业是春机盎然,还是陷入凛冽寒冬,尚难预料。
热点4:海外户储爆发,国内大储放量
10月22日,宁德时代表示,公司储能业务布局全面,大储能和户储业务需求旺盛,均呈现快速增长态势。实际上,今年受欧洲能源危机影响,海外户用储能市场爆发,国内户储企业订单应接不暇,市场订单普遍已排至明年4月。据央视新闻报道,由于欧洲等地能源价格高企,家庭用储能设备需求出现井喷式增长,国内锂电储能设备出口企业正在积极扩产,企业目前平均出货量同比增长120%。在国内,户储缺乏经济性,新能源+储能成为主要装机主力,特别是2022年6月以来,国内储能项目招标进程加速明显,未来国内的表前储能装机量将显著提升。
点评:盈利模式是储能市场爆发的根本引擎,只有真正满足市场需求,并在技术、品质、品牌、渠道上具备领先优势的企业才能站稳占牢户储赛道。同样在大储领域,国内需求主要得益于新能源强配政策及发电央企的刚需需求,国内大储系统招标量迅速增长。可以说,储能正成为新基建的重要组成部分,在技术经济性不断提升中助力可再生能源发展和能源绿色低碳转型。
热点5:百兆瓦级液流电池储能调峰电站并网发电
10月30日,迄今全球功率最大、容量最大的百兆瓦级液流电池储能调峰电站正式并网发电。该项目由中国科学院大连化学物理研究所李先锋团队提供技术支撑,是国家能源局批准建设的首个国家级大型化学储能示范项目,总建设规模为200兆瓦/800兆瓦时。本次并网的是该电站的一期工程,规模为100兆瓦/400兆瓦时。
点评:全钒液流电池储能技术在大规模长时储能领域颇具应用前景,因其具备安全性高、易扩容、输出功率和容量大、循环寿命长、性价比高、电解液可循环利用、钒资源自主可控、对环境友好等突出优势,特别是百兆瓦级液流电池技术被纳入“十四五”新型储能核心技术装备攻关重点方向。《防止电力生产事故的二十五项重点要求(2022年版)(征求意见稿)》更是把储能的关注点吸引到“超‘钒’脱俗”的全钒液流电池储能上。在产业链不断拓展的推动下,全钒液流电池产业正由导入期向成长期过渡,处于大规模产业化的前夕,一旦占比成本高的钒电解液规模化生产、全产业链协作,并从技术上实现全钒液流电池能量密度的突破,具有本征安全性的液流电池将在中大型电化学储能中真正发挥其优势。11月中核汇能公布的首次GWh液流电池储能系统集采中标结果显示,投标最低价已至2.2元/Wh。国内液流电池储能项目正在各地紧罗密布地开展,液流储能电池产线规模化建设提速。目前液流电池在新型储能中的渗透率不到1%,一旦产业链成熟,未来有望实现跨越式增长。
热点6:电池级碳酸锂价格突破每吨60万元高位
今年电池级碳酸锂价格暴涨,从2020年6月均价4万元/吨已涨至年初的7万元/吨,到3月已飙升到50万元/吨,随后有所回落,但9月再次重回50万元/吨大关,11月更是突破60万元/吨,目前有所下滑,依然保持在50万元/吨以上。碳酸锂价格飙升无疑进一步挤压处于产业链中下游的储能电池和系统集成厂商的利润空间,整个产业链陷入了“为上游打工”的魔咒。
点评:上游碳酸锂价格的暴涨对产业链供应链稳定带来隐患,11月10日,工业和信息化部办公厅和国家市场监督管理总局办公厅就此联合发文《关于做好锂离子电池产业链供应链协同稳定发展工作的通知》,强调要引导上下游企业加强对接交流,推动形成稳定高效的协同发展机制。有关政府部门将适时开展约谈和提醒告诫,对违法典型案例公开曝光。而海外的美国于11月制定了《两党基础设施法》,宣布投入7400万美元支持将废旧电池重新纳入供应链中,以满足日益增长的电池需求并减少对关键材料的国外依赖性。相比之下,国内的力度显然不够。在彭博新能源财经的排名中,中国在原材料、电池制造和下游需求方面排名榜首,但与参与电池制造供应链竞争的其他国家之间的差距仍然很大。而ESG(的环境、社会和治理)评估指标的加入,以及欧美国家对ESG法则的强化无疑给我国电池产业发展带来隐忧。欧洲议会11月通过的《公司可持续发展报告指令》(CSRD)对扩大海外出口的国内储能电池企业的影响将不可小觑,必须未雨绸缪,避免声誉受损、经营不利。
热点7:上市公司跨界储能风起云涌
在政策和市场的双重利好刺激下,储能产业正迎来高速发展期,不断激发了上市公司投资布局的热情,其中不乏风电、锅炉、水利、空调、光伏、工程机械、电脑配件、环保、食品、教育、互联网企业挤入赛道。据中国储能网不完全统计,2022年至年底已有20余家上市企业跨界投资储能。
点评:年内数十家上市公司跨界储能,甚至涉及家电、环保、食品和教育等传统行业企业,如同兴环保、黑芝麻、开元教育,公告跨界储能的上市公司还有明阳智能、美的集团、传艺科技、永泰能源、安孚科技、杭锅股份等,杭锅股份更是直接改名为西子洁能,看来是对储能的热爱不是一点点。跨界储能一方面是传统行业遭遇增长瓶颈,另一方面也是储能市场空间的魅力吸引。但储能到底是不是一桩好生意,各大媒体不断发出疑问,证监会已表示问询,中国化学与物理电源行业协会储能应用分会秘书长刘勇接受《中国能源报》采访时曾表示,尽管某些细分赛道已跑出头部企业,但储能市场格局尚未定型,新入局者仍有机会。不过储能专业技术门槛其实很高,面临各方挑战和风险,没有技术积累和优秀团队,要驾驭好储能市场绝非易事。
热点8:国内储能厂商创23个储能项目之最
据中国储能网不完全统计,2022年国内储能厂商创造23个储能项目之最,领域包括:压缩空气储能项目、二氧化碳储能项目、电化学储能项目、熔盐储能项目、光(热)储多能互补一体化项目、钠离子储能电池项目、液流电池储能项目等。
点评:这些项目号称全球最大、全国最大、全省最大、全行业最大,从而吸引行业目光,显示了国内外储能项目建设的勃勃生机和应用场景的多样性,也昭示了国内储能企业积极向海外进军的魄力。可以说,2022年在全球经济大环境不景气下,储能依然是冬天里的“一把火”,给社会以温暖,给行业以憧憬。
热点9:新能源配储能利用率低引发全行业关切
11月8日,中电联发布《新能源配储能运行情况调研报告》指出,新能源配储能存在利用率不高、成本难以消化、分散方式难发挥有效作用、配置的合理性及规模缺乏科学论证等问题。新能源配储能的电化学储能项目平均等效利用系数仅12.2%。其中新能源配储能利用系数仅为6.1%,火电厂配储能为15.3%,电网侧储能为14.8%,用户储能为28.3%。新能源配储能调用频次、等效利用系数、利用率大大低于火电厂配储能、电网储能和用户储能。
点评:新能源配储利用率低的现实问题既让政策制定者甚为尴尬,也让投资者积极性大打折扣,更为储能产业的后续发展增加了忧患。在看似火爆的赛道下,储能的“虚”火其实不小,储能电站的运行效果目前还没有全国统一的可定期发展的透明公开信息,难以让业界信服。同时也为政策导向、行业规范和标准体系建设带来困惑,一旦扭曲的虚假繁荣遮蔽了业界的视角,无疑会误导行业的健康持续发展,影响能源转型的进程。
热点10:电力现货市场新政出台,储能等迎机遇
11月25日,国家能源局发布《电力现货市场基本规则(征求意见稿)》和《电力现货市场监管办法(征求意见稿)》,旨在规范电力现货市场的运营和管理,依法维护电力市场主体的合法权益,推进统一开放、竞争有序的电力市场体系建设。征求意见稿再次明确建立用户侧参与辅助服务费用的分摊与返还机制,储能、分布式发电、负荷聚合商、虚拟电厂和新能源微电网等新兴主体有望通过现货市场中峰谷价差的扩大实现盈利模式优化。
点评:全国统一电力市场体系建设一直是国之大事,新政的出台无疑将全面提速电力现货市场发展,这与今年1月国家发改委、国家能源局印发的《关于加快建设全国统一电力市场体系的指导意见》相衔接。目前储能商业模式还不完善,也制约了储能行业的进一步发展,真正让市场在电力资源配置中发挥决定性作用,没有现货交易和灵敏的价格信号引导是不可想象的,新政的出台无疑会提升储能在用户侧、电网侧和电源侧等市场的活跃度,逐步形成良性的商业模式和多样化辅助服务品种收益范围。
热点11:多省份发布“十四五”储能规划,是国家规划目标的两倍
目前各地储能“十四五”规划陆续出台,据不完全统计,各省份规划的新型储能发展目标合计超过6000万千瓦,是国家能源局《关于加快推动新型储能发展的指导意见》件中提出的“2025年达到3000万千瓦”的两倍。明确提出储能规划的已有17个省市,其中青海、甘肃、山西规划的储能规模最大,2025年新型储能装机容量均在600万千瓦。预计国内储能规划装机将加速,行业呈现超预期发展,“十四五”年均储能容量复合增速将达到79%。
点评:新型电力系统建设对储能的刚需和政策的助力,加上储能规模目标的高远及储能独立市场地位的确立,势必让储能行业迎来突飞猛进,也让传统行业望尘莫及,这更是导致今年来大量新储能技术及服务公司成立,已超过上百家。而上市公司跨界储能更是热火朝天,储能这颗试金石能否真正敲开或者解决部分上市公司业绩下滑的困境尚待观察。实际上,储能行业的专业门槛很高,安全又是底线,同时还是资金密集型。目前储能行业还处于商业化初期,部分领域甚至是商业化早期,像蓄冷/储热领域更是处于启动阶段,因为不同应用场景下储能技术特性和差异性较大,技术壁垒甚至很高,大量企业涌入很可能导致储能产品和系统的良莠不齐、鱼龙混杂,洗牌在所难免。况且商业模式一直是储能政策制定的难点,要把储能事业做大做强,必须有真功夫、真技术,以及专注创新的人才队伍,知识经验的匮乏都会对行业和发展形成一定程度的制约,而储能项目运行的大数据积累也需要时间和进一步的分析总结。投资储能务必在技术标准上更胜一筹,务必在产品开发经验上拥有一套完整的知识管理体系和技术规则。
当前,储能行业仍处于商业化发展初期,鱼龙混杂和面临洗牌在所难免,当然更多的企业还是激流勇进,因为心中充满对新能源的期待,也更愿意同客户一起在那厚长的雪坡上滚动雪球,用专业创造价值,让温暖照耀人间。
在美好的愿景下,行业发展同样要面临时代潮流的裹挟,国际地缘冲突、全球经济通胀、大宗商品价格暴涨等黑天鹅(灰犀牛)事件侵袭难挡,在不断的挑战面前,储能人并没有沉沦而是一往无前,从储能大会现场高高举起手机拍照的双手上,从不畏疫情影响积极参展参会企业的热情中,从演讲嘉宾激情洋溢的报告中,我们都能深刻地感受到储能这团火始终在心中燃烧,国家和地方层面不断出台的储能产业支持政策更是给予了行业澎湃动力,但行业竞争激烈下的低价中标、相互挖人才墙脚、产品以次充好、资本盲目驱动等现象难免会搅乱市场秩序,需要我们上下游产业链协同创新,共同打造产业供应链和生态链,为推进储能产业持续健康发展贡献自己的力量。