会员登录

四川省绿色发展促进会

刘守英等:土地制度与中国发展模式
发布时间:2022/11/18 分享:

一、引 言

改革开放以来中国经济保持了近四十年的高增长,1978-2017年,中国的GDP年均增长率高达14.49%,工业增加值年均增长13.77%,城市化率年均提高1.04个百分点。GDP增长速度之高、持续时间之长引起国内外极大关注,被称为“经济奇迹”。然而,中国创造“增长奇迹”之初,并不具备传统理论所给出的支撑增长的条件,即在诸如自然资源禀赋、物质和人力资本积累、技术创新等方面并不具有优势(周黎安,2007)。于是,经济学家沿着两个脉络寻找中国奇迹之源,一个脉络是沿着比较优势理论,将中国奇迹的创造归结为遵循比较优势进行适当发展战略选择和适时经济改革,通过要素禀赋结构的升级以及市场机制的完善实现了经济高增长(林毅夫,2002)。另一个脉络认为中国的政府行为具有与新古典假设和其他发展中国家政府显著不同的促进增长的特征,从而成为奇迹的创造者。本文在回顾有关政府独特性文献的基础上,指出了现有研究忽视土地作为政府赖以发挥作用的工具的不足,分析了中国“以地谋发展”模式的特征和典型事实,利用地级市层面样本数据,检验了土地通过结构变迁推动经济增长以及经由土地资本化促进资本形成的作用,最后给出了相关的研究结论和政策含义。


二、“以地谋发展”模式的基本特征

土地成为中国发展模式的核心由其两种独特性决定,一是土地的资源特性,二是土地制度的特殊性。土地的资源特性不仅包括其固有的有限性、稀缺性、不可移动性、区域差异性等自然特性,还内含财产性、生产性、可投资性等经济特性,更在于国家发展目标所赋予的特殊功能。中国土地制度的独特性表现为:土地所有制具有二元性;土地用途转换由政府独家垄断;非农建设用地由政;土地增值收益由地方政府独享(刘守英,2018b)。

由此,中国特殊的土地资源国情和独特的土地制度安排为政府主导经济发展提供了最有效的工具,成为中国特色的“以地谋发展”模式的制度支柱:

一方面,土地成为政府推动经济增长和结构转变的发动机。土地制度的独特安排是其实现发展主导权的最有效工具。政府利用对土地的控制权保增长。尽管中国为了粮食安全实行最严格的耕地保护,但是,土地也承担着保发展的功能,政府利用土地指标投放实现区域增长战略,在经济不景气时多投放土地拉动经济增长。政府利用对土地的独家供应权实现快速工业化目标。地方政府为了地方工业化,将建设用地主要配置到工业园区(陆铭,2011),以土地抵押从事园区基础设施建设,利用工业用地优惠政策(包括低价、补贴等)进行招商引资(杨继东和杨其静,2016)。政府利用土地使用管制权和增值收益分配权助推快速城市化。中国独特的土地管制和利益分配方式成为快速城市化的制度支撑(曲福田和田光明,2011)。

另一方面,土地资本化成为中国高速经济发展中资本形成的重要来源。对于大多数发展中经济体,资本形成与积累是经济发展面临的主要瓶颈。中国利用独特的土地制度安排和变革方式使土地成为创造资本的重要来源。土地使用制度改革促进土地资产化。中国在改革之前实行土地无偿使用制度,改革后国家通过法律允许土地有偿使用,可以依法转让,不断减少划拨用地比重,增加有偿使用比重(刘守英,2018a),实行经营性用地招拍挂制度。土地有偿使用制度改革不断增大地方政府的土地资产,为地方经济发展提供资金来源。开放土地融资权实现土地资本化。允许地方政府成立融资平台,以地抵押,土地成为融资工具,地方政府无论举债还是偿债都高度依赖于土地抵押(范剑勇和莫家伟,2014)。土地资本化程度的不断提高,提升了地方政府主导发展权的能力。


三、“以地谋发展”模式的典型化事实

1.土地推动的经济增长

(1)利用差别化指标分配实现增长目标。在中央政府层面,对土地转用实行指标管理,一方面旨在控制地方乱占地,另一方面在指标分配上也服从国家区域发展战略。在地方层面,地方政府也主要将稀缺的国有建设用地供应指标用于满足省会城市和主要地级城市以及开发区的发展用地需求。

(2)通过土地的宽供应保增长。中国经济的快速结构转变面临耕地资源禀赋不足和耕地被大量占用导致的对粮食安全的威胁。为此,国家实行最严格的耕地保护制度。严格耕地保护与“以地谋发展”之间存在的事实上的矛盾,因这一阶段粮食产出的增长得到缓解。与此同时,这一阶段在耕地保障上的相关措施,也使得严格耕地保护与“以地谋发展”之间的矛盾一定程度上得到了解决。

(3)利用基础设施用地的放量供应保障基建投资拉动的经济增长。为应对国际金融危机可能造成的经济冲击,中央政府出台了“4万亿”刺激政策,以基础设施投资与建设为主的高投资成为拉动经济增长的重要力量,基础设施用地放量供应为这一刺激政策提供了用地保障,而基础设施投资与建设的资金主要来自土地抵押、城投债等“以地融资”的土地资本化。

2.土地推动的工业化

中国的工业化在经历了20世纪80年代中期至90年代初期的乡村工业化之后,进入了政府供地的园区工业化阶段。园区工业化之所以成为工业化的主导模式,得益于特殊的土地制度安排。任何主体创办企业只有一个用地通道:由政府提供。20世纪90年代以来,尤其是1998-2003年这个阶段,这一阶段工业化率稳定在40%左右,1998-2003年工业化率年均水平为39.85%。2003年之后,国有建设用地招拍挂、土地抵押和城投债等制度的施行,使得地方政府推动结构转变的重心从工业化转向城市化。“园区工业化”阶段政府以土地推动工业化的主要路径为:

(1)工矿仓储用地的高量配置。20世纪90年代以来,中国工矿仓储用地供应的绝对面积除少数年份有所下降外基本保持稳中有升的态势,2003-2017年工矿仓储用地面积供应总量为214.76万公顷,年均供应工矿仓储用地14.32万公顷,保障了这一时期工业化的用地需求。

(2)压低工业地价维持制造业的低成本竞争优势。地方政府为了更好地发展地方经济,采取竞相压低工业用地价格的策略。对中国地价信息服务平台发布的全国主要监测城市土地价格数据的分析表明,2000-2018年,全国商服地价水平、住宅地价水平年均涨幅分别为9.61%、12.35%,而工业地价水平年均涨幅只有3.5%,商服地价、住宅地价与工业地价的比值也从3.55、2.04扩大到9.11、8.49。

(3)土地抵押助力园区基础设施投资和工业企业融资。在资本短缺约束下,政府利用土地出让进行滚动开发,并通过土地抵押贷款融资进行园区基础设施建设。截至2007年,东部沿海县市的城市基础设施投资高达数百亿元,其中,财政投入仅占10%,土地出让收入和土地抵押融资占60%。在西部城市基础设施建设投资中,土地抵押贷款所占份额达到70%-80%(蒋省三等,2007)。工业用地在出让给企业以后,企业将工业用地作为抵押品向银行申请贷款用于投资,土地抵押贷款成为企业资金的重要来源(李力行等,2016)。

3.土地推动的城市化

中国的城市化进程从20世纪90年代中期以后加速,大致分为三个阶段:第一阶段是1995-2003年,分税制改革使得工业发展的主要税收上收到中央政府,增加了地方政府通过城市化获得与城市发展相关税收和土地出让金的激励(周飞舟,2010)。这一阶段,城市化的特征是围绕园区工业化实现人口聚集和经济聚集,与前期相比城市发展水平显著提高。第二阶段是2004-2008年,国有经营性建设用地招拍挂出让为地方政府“以地生财”提供了制度安排,政府依靠土地出让收入推动城市化,城市化开始成为地方政府利用土地推动结构转变的重心。不过,由于出让土地量及出让价格仍处于起步阶段,这一阶段城市化的主要特征仍是围绕工业化形成的人口城市化和土地城市化,城市化增长速度略有下降,这表明工业化带动城市化的效应逐渐减弱。第三个阶段是2009-2016年,土地抵押和城投债为地方政府推动城市化提供了“以地生财”之外的另一条路径——“以地融资”,以土地作为金融杠杆为城市化融资,带来城市化脱离于工业化的高速发展。这一阶段,户籍人口城市化率从33.77%增长到41.2%,年均增长1.06个百分点,常住人口城市化率从48.34%增加到57.35%。全国建成区面积从38107.26平方公里增加到54331.47平方公里,年均增长速度达到5.20%,直.市、省会城市、地级市和县级市城市建成区面积分别扩张29.70%、40.02%、47.51%和35.65%。由此可见,第一阶段城市化的主要动力是工业化带动,后两个阶段的城市化则更多地表现为该时期土地制度变革带来的土地资本化推动。在制度安排上,土地推动城市化的主要机制为:

(1)利用强制低价征地扩张城市面积。中国的农地非农化主要通过政府征地来实现,这为地方政府“以地谋发展”提供了基础。由于征地具有强制性且成本低廉,在农地非农用的价值显著高于农地农用的情况下,地方政府不仅通过征地保障基础设施等公共用地,而且以此保障园区发展和城市扩张。

(2)控制住宅和商服用地供应,保障政府土地出让收入最大化。在土地有偿使用制度安排下,为了保障政府获取土地增值收益,减少土地出让中的隐形市场行为,中央政府于2003年开始实行居住和商服用地的招拍挂出让制度。住宅和商服用地的限制性供应,抬高了地价和房价,全国房地产开发企业商品房销售价格从2001年的2169.72元/平方米持续上涨到2016年的7475.57元/平方米,增幅达244.54%,年均增速为8.6%。政府土地出让价款从2001年的492亿元猛增至2016年的35600亿元,为城市基础设施建设提供了重要资金来源。

(3)城投债支撑的城市建设融资。快速城市化产生了巨大的城市建设资金需求。地方政府通过融资平台发行城投债,募集资金进行城市基础设施建设。以1992年上海获准发行额度为5亿元的城投债以支持浦东新区建设为开端,城投债2008年之后迅速增长,全国290个地级市年度发行额从2008年的1396亿元增长到2017年的18365.28亿元,2000-2017年发行总额达到113802.18亿元,为城市建设和城市化创造了巨量资本。

4.“以地生财”“以地融资”的土地资本化与经济发展中的资本形成

(1)“以地生财”形成资本。对国有经营性建设用地出让实行招拍挂制度安排后,土地资本化价值大幅提升。总体看,1993-2016年(1997年除外),全国土地出让金收入总额为315871.05亿元,占政府财政收入的比重为24.70%。分阶段看,1998-2003年、2004-2008年、2009-2016年三个阶段土地财政占政府财政收入的比重年均分别为9.95%、20.96%以及27.30%,地方政府“以地生财”的行为在园区工业化转向快速城市化之后愈加明显。

(2)“以地融资”形成资本。2008年,为应对国际金融危机,除了积极的财政政策和宽松的货币政策,中央政府也放宽了土地抵押融资。2008年下半年以来,各级政府纷纷成立投融资平台,到2017年6月30日各地成立的政府投融资平台达11740家。在这些平台,土地是主要抵押物,偿债主要靠土地出让收入。


四、“以地谋发展”模式的实证检验

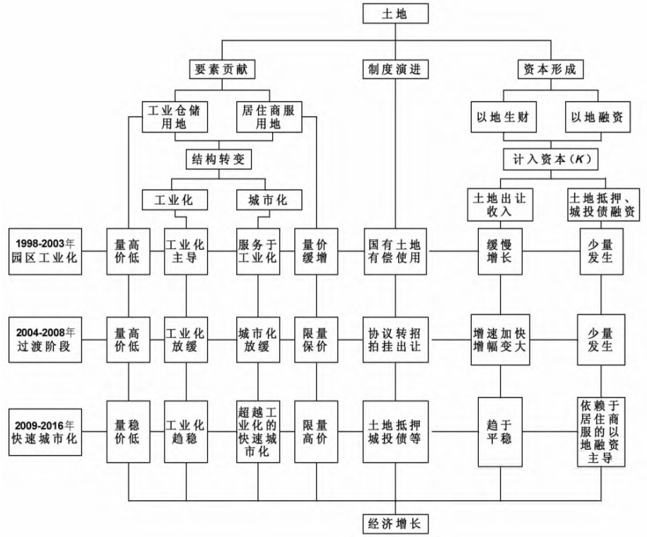
本文的核心假设是,在“以地谋发展”模式下,土地对经济增长的贡献通过两大机制来实现(如图1所示):


图片

图1 土地的要素贡献、资本形成与经济增长


第一,土地作为生产要素进入生产函数,通过工业仓储用地和居住商服用地的供应作用于工业化和城市化,以结构转变推动经济增长。

第二,土地通过资本化纳入资本(K),通过资本形成推动经济增长。

之后本文利用地级市层面样本数据,检验了以上两个假设。


五、结论与政策含义

中国改革开放以来的经济发展方式不同于其他主要经济体,政府在经济发展中不再直接控制经济但具有很强的“谋”发展能力,独特的土地制度安排及其变革成为政府主导发展权的重要制度支撑,由此形成的“以地谋发展”模式成为中国经济奇迹创造的秘密。“以地谋发展”模式的核心是政府利用独特的土地制度谋发展,土地不仅成为拉动增长的发动机,而且成为促进结构变革的助推器,以低价土地招商引资快速推进工业化,以土地资本化加速城市化。

本文采用全国200余个地级市的样本数据对“以地谋发展”模式进行了计量检验,分析了“以地谋发展”模式在不同阶段的作用机制:(1) 1999-2003年阶段,主要依靠工业仓储用地的高量配置和低价供应通过园区工业化推动经济增长;(2)2004-2008年由工业化向城市化的结构转变的过渡阶段,低价工业仓储用地的供应量开始下降,表明通过低价高量工业仓储用地推动工业化的经济增长效力减弱,而同一时期出现依靠居住商服用地招拍挂供应启动城市化的机制转换;(3)2009-2016年阶段,中国经济增长和结构转变的主要动力显著地转变为居住商服用地和土地抵押融资资本化支撑的快速城市化;(4)1999年以来,以土地出让收入为代表的“以地生财”效应逐渐增强并且具有滞后效应,2008年以来以城投债为代表的“以地融资”效应具有显著性且当期作用更强。

本文旨在通过“以地谋发展”模式的分析寻找中国发展模式的独特性和内在逻辑。但是,任何发展模式的独特性都会因约束条件和环境的变化而发生改变,在这些条件发生变化后,发展模式必须做出调整和改变。事实上,中国经济正在发生的一些重要的趋势性变化,已经和正在对“以地谋发展”模式产生巨大冲击。经济增速下行和中低速增长常态化,土地作为经济增长发动机的功能已经在减弱;在全球和国内需求变化以及成本结构变化趋势下,低成本工业化难以为继,沿海地区已经主动进行产业和产品的转型升级,压低地价维持世界制造工厂地位的工业化模式必须做出改变;城市化在经历土地推动的快速扩张以后已经减速,城市发展方式进入包容、质量提升和结构优化阶段,依靠土地低成本推动的城市化阶段已经结束,依赖土地资本化的城市发展的债务和金融风险不断累积,必须寻找替代土地资本化发展机制的其他发展动能和机制。因此,上一轮土地推动中国高速增长和结构变革的一切因素都在发生变化,势必带来土地与经济发展关系的重大改变,也为寻找发展动能和转变发展模式提供了必然性和紧迫性。

为了促进发展模式的转型,必须进行主动有为的土地制度改革。一是对土地功能进行重新定位,降低经济发展对土地的依赖性。二是优化土地供应结构,解决国民经济深层的结构性矛盾。三是成立国有土地经营公司,推进国有土地资产管理体制改革。四是推进以都市圈为尺度的土地配置和规划体制的改革。五是建立统一的土地权利体系和土地市场体系。六是深化农村土地制度改革。过去四十多年中国特色社会主义土地制度支撑了中国发展奇迹的创造,下一阶段土地最重要的功能是推动中国经济发展方式转变和实现高质量发展。因此,在中国迈向第二个百年目标新征程中,必须通过完善和构建现代化土地制度支持社会主义现代化国家建设。



Baidu
map