组织简介
组织文化
组织架构
组织章程
执行机构
联系我们
最新要闻
行业动态
项目动态
活动掠影
生态文化
政策法规
诉讼委托
法律维权
以案说法
解决方案
主要会员单位
专家会员
入会指南
会员权益
会员交流
主要优势
咨询服务
会员风采
会员技术分享
学会
协会
公益组织
高等院校
科研院所
国有企业
媒体联盟
境外机构
联盟性质
联盟成员
业务范围
发展愿景
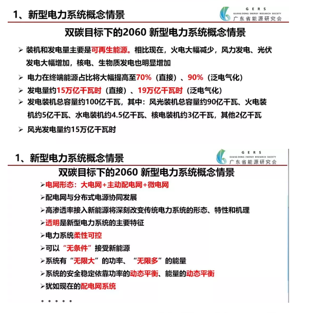
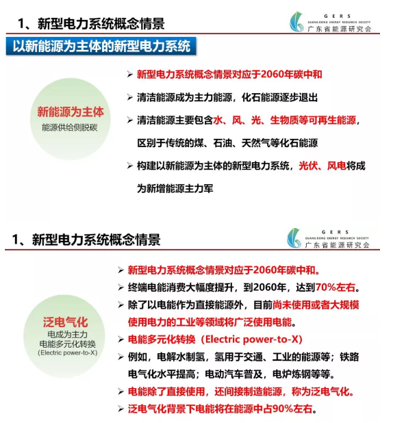
中国工程院院士李立浧在广东能源研究会2021年会中做了题为“建设新型电力系统的思考”的报告,报告对新型电力系统概念情景,新型电力系统特征,及新型电力系统的信息化、数字化、智能化等方面做了详细的介绍。