会员登录

四川省绿色发展促进会

高质量发展阶段我国再生资源行业的机遇与挑战
发布时间:2021/09/23 文章来源:中国循环经济 分享:
导读与评论

近些年,我国再生资源回收利用行业得到前所未有的发展。据数据统计显示,2020年中国再生资源回收总量达35100万吨,2011-2020年年均增长率为8.8%。据相关机构预测,中国再生资源回收利用产业在三大领域可在2020到2050年间实现400亿吨碳减排,形成近3万亿元的巨大市场。但是,我们也必须认识到当前行业还面临着产业体系不完整、产业规范化水平低、技术和模式创新不强、税务合规性问题、回收网点建设用地保障问题、市场机制尚不健全等诸多难点。

前言

党的十九大指出,我国社会主要矛盾已经转化为人民日益增长的美好生活需要和不平衡不充分发展之间的矛盾。坚持质量第一、效益优先成为经济发展的必然要求。2017年12月召开的中央经济工作会议,习近平首次提出新时代中国特色社会主义经济思想,他指出,“中国特色社会主义进入了新时代,我国经济发展也进入了新时代,基本特征就是我国经济已由高速增长阶段转向高质量发展阶段。这个基本特征,是我们抓经济工作必须把握的大前提、大逻辑。”

再生资源行业在生态环境保护和资源利用可持续性等方面契合了高质量发展的题中之义。一方面,高质量发展要求生态优先、绿色发展。随着经济发展,人民生活水平提高,人们对青山碧水、蓝天白云、鸟语花香的优美生态环境需求更加迫切;另一方面,高质量发展要求以资源节约和高效利用来实现经济可持续发展,既要支撑当代人过上幸福生活,也要为子孙后代留下生存根基。而再生资源行业其存在的目的就是将人类丢弃和排放的垃圾重新利用,从而实现垃圾减量化、资源化,这不仅保护了生态环境,而且提高了已开发资源的利用效率,扮演着人类经济系统分解者的角色。所以,无论是从节约资源还是从环保角度来看,再生资源回收利用都将是经济社会高质量发展的重要抓手。

再生资源行业迎来最大历史性机遇

在高质量发展的背景下,再生资源行业迎来了战略性机遇期。一方面,随着国内消费的提振和城市垃圾减量措施实施,从源头上扩大再生资源的潜在规模;另一方面,在实现“3060”双碳目标和建立垃圾收费制度过程中,再生资源的收益将逐步提升。
1.双循环格局构建与无废城市建设扩大再生资源的规模
再生资源的源头是废弃物。废弃物是指人们在生产,生活和其他活动过程中产生的丧失原有的利用价值或者虽未丧失利用价值但被抛弃或者放弃物品。这些废弃物中被重新回收和利用的部分成为了再生资源,而剩余没有被回收利用的部分则成为垃圾,一般用填埋、焚烧或者堆肥等方式进行处置。再生资源的规模取决于废弃物数量和废弃物的回收率两个要素。

1


废弃物数量与消费直接相关。过去很长一段时间,我国的GDP主要由投资拉动,国内消费需求不足。十九届五中全会提出要畅通国内大循环,促进国内国际双循环。实现“双循环”的关键是要将投资出口消费三驾马车的侧重点转移至消费,把中国从“世界工厂”转化为“世界级市场”。内需不足的原因之一是收入分配的不合理,基于此,党的十九届五中全会将“全体人民共同富裕取得更为明显的实质性进展”确立为2035年基本实现社会主义现代化的远景目标之一。可以预见,随着收入差距缩小,社会保障完善和人民可支配收入的提高,未来中国国内的消费市场将逐步发展。2011-2019年,我国平均消费率为53.4%,2020年虽然受到新冠肺炎疫情的冲击,但最终消费支出占GDP的比重仍然达到54.3%,高于资本形成总额11.2个百分点,为近年来的最高水平。尽管中国已经全面禁止进口“洋垃圾”,但是随着国内消费的增加,加上互联网消费方式更广泛应用,各环节产生的废弃物将不断增加,再生资源行业面临的是一个规模更大、前景更广阔的国内市场。
废弃物的回收率与整个再生资源回收利用体系相关。废弃物产生的主要场所在城市,“无废城市”建设将引领国内再生资源回收体系改革,从而提高废弃物中再生资源的回收率。2018年12月29日,国务院办公厅印发《“无废城市”建设试点工作方案》。2019年4月30日,中华人民共和国生态环境部公布11个“无废城市”建设试点。“无废城市”是以创新、协调、绿色、开放、共享的新发展理念为引领,通过推动形成绿色发展方式和生活方式,持续推进固体废物源头减量和资源化利用,最大限度减少填埋量,将固体废物环境影响降至最低的城市发展模式,也是一种先进的城市管理理念。“无废城市”主要从以下几方面完善再生资源回收利用体系:一是加快推进垃圾分类,规范固体废物回收利用体系建设;二是推动国内固体废物加工利用产业发展;三是着力提升固体废物利用处理设施能力建设。高质量再生资源回收体系的建设必将提高再生资源系统对废弃物的回收率。
2.节能减排措施和垃圾收费制度提升再生资源收益
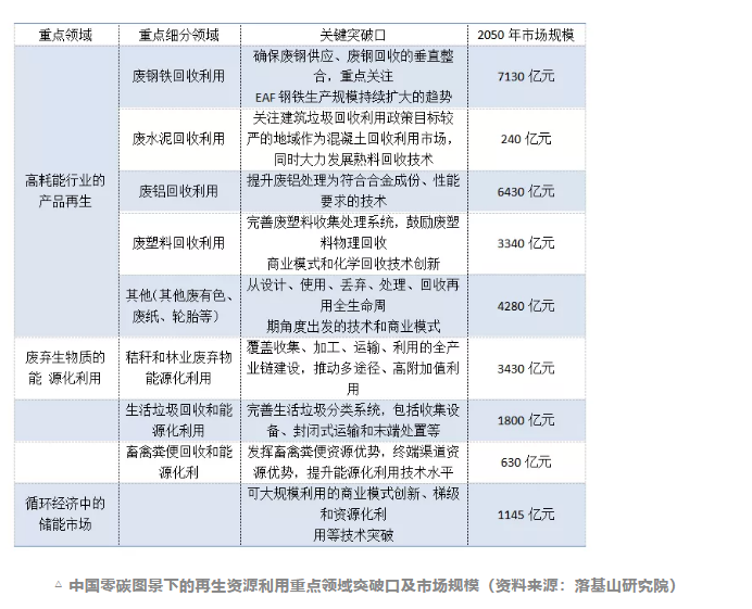
2020年,中国提出了“3060”双碳目标。这是一个综合性目标,涉及国民经济各个部门和社会再生产全过程。再生资源回收利用通过减少高能耗的原料加工环节,最终来实现单位产品碳排放强度的降低,兼具污染物减排的协同效益,无疑是实现碳达峰和碳中和的重要路径之一。研究表明,高耗能行业(钢铁、水泥、铝和塑料)的产品再生,废弃物(秸秆、林业废弃物、生活垃圾)的资源化能源化利用以及动力电池回收利用三大领域的减排潜力最大。以废钢铁为例,利用废钢铁作为原料可减少初次生产过程中的碳排放,每利用 1 吨废钢铁,可替代 1 吨多炼钢生铁,节约能源 60% ,节约 0.4 吨焦炭或者 1 吨左右原煤,废钢铁回收利用温室气体减排效果率为 0.15t CO 2 e/t 废生铁。
在严控高能耗、高污染项目的要求下,倒逼电力行业向清洁低碳转型,必将增加低碳或接近零碳排放的可再生资源的需求,从而提高再生资源回收的价格。同时,2021 年全国碳市场开始交易,国内碳市场作为我国碳达峰碳中和战略的配套措施已经逐渐完善。再生资源的回收利用,为企业带来新的绿色财富。值得注意的是,相对于其它节能减排技术,再生资源利用整体的技术和商业成熟度较高,可更快实现市场化运作,最快达到减排效果与经济发展的平衡。根据相关机构预测,中国再生资源回收利用产业在三大领域可在2020到2050年间实现400亿吨碳减排,形成近3万亿元的巨大市场。

2


提升再生资源行业收益的另一个机遇是城市生活垃圾处理收费制度的建立。垃圾收费制度在发达国家很早就实行了。2021年7 月初,发展改革委明确推动非居民厨余垃圾计量收费,开启“垃圾收费”的序章,餐厨项目盈利有望提升。目前北京市拟定收费标准为300 元/吨(33元/桶),可覆盖运输、处理等环节约50%的成本。大型厨余处理设备、运营企业以及已经提前布局厨余等“焚烧+”业务的固废企业均有望从中受益。未来随着垃圾收费覆盖面的进一步扩大,其它低值再生资源利润空间将得到提升。

从行业总体发展来看,近年来再生资源行业稳步向前发展。2014—2018年,我国废钢铁、废有色金属、废塑料、废轮胎、废纸、废弃电器电子产品、报废机动车、废旧纺织品、废玻璃、废电池10大类别再生资源回收率大幅提高至75%左右,回收量稳步增长,由2014年的2.45亿吨增长到2018年的3.54亿吨,累计增长了44.5%。回收总值总体保持增长势头,由2014年的6446.9亿元增长到2019年的9003.8亿元,累计增长了39.7%。未来在高质量发展理念引导下,各项政策的实施落地,再生资源行业或将迎来井喷期。

再生资源行业发展面临的挑战

尽管从大环境发展趋势来有利于再生资源行业,但是我们必须认识到当前行业还面临着众多难点问题,对其未来发展提出了挑战,我们总结了以下几个方面:
1.产业体系不完整
再生资源种类多,基本类别就有10种以上,进一步细分能达到几十种,完整的产业链涉及到回收、分拣、储存、运输、拆解、利用、处置等众多环节,不同产品回收利用手段不尽相同。目前行业普遍存在“利大抢收,利小少收,无利不收”的现象,传统高值的再生资源,如废钢铁、废有色金属、废纸、废塑料等品种回收水平较高,基本形成了较完整的回收利用产业链条,旧手机的回收利用了现有的回收网络做得较好,但废玻璃、废电池、废节能灯、废纺织品以及厨余垃圾等品种,由于回收成本高、利用价值较低和利用水平有限等多种因素,市场很难发挥调节作用,大多数企业仍未形成具有一定规模的回收体量,导致回收率较低,产业链不完整。同时,产业整体服务种类比较单一,分类回收、分拣加工、运输销售、信息化管理等服务存在大量空白,尤其是在再生资源处理技术研发、生产流程设计、销售与经营模式创新、信息交换与数字化管理等方面服务明显滞后,尚未形成完整的产业生态系统。
2.产业规范化水平低
在再生资源回收产业的布局中,企业规模总体偏小,无组织、无管理的“散兵”型回收主体在整个回收行业中所占比重较大。正规企业在人员、设备等方面投入大,资金和市场压力大,和大量低成本甚至无成本的市场游商相比,在竞争上明显处于劣势。企业前废物处理产业化程度和市场集中度较低,缺乏大规模的龙头企业,缺乏现代管理制度和现代化经营组织方式。多数废旧资源再生利用企业仍然存在设备简陋、技术落后,环保不达标的现象较为严重。废旧资源再生利用产业内部的高端专业技术人员比重远低于其他行业,而像动力电池回收等一些产品对从业者要求高,从业者知识基础和专业水平亟待提升。
再生资源品种繁杂且分散,这种庞杂性和分散性,造成行业大部分品种,缺乏产品技术标准、质量分类标准和检测标准。一些低值可回收物无标可依的问题尤为突出。目前各地政府开展生活垃圾分类试点,但面临的一个共性问题就是,生活垃圾缺乏全国统一的分类标准和分类目录,普通大众不清楚哪些是可回收垃圾,哪些是其他垃圾只能填埋和焚烧,哪些是有害垃圾需要专业化投放和储存。行业的非标准化,不但给加工利用和电子交易造成困难,也给政府出台一些扶持政策,尤其是税收优惠政策带来很大困扰。
3.技术和模式创新不强
虽然一些大型骨干企业装备技术水平较高,但从整体情况看,再生资源行业尚存诸多技术瓶颈,回收环节分拣粗放,缺少精细化分拣技术,加工利用环节机械化和自动化程度低,尤其缺乏处理规模大、经济效益好且具有带动效应的重大技术和装备。行业“低小散”格局难以改变,造成许多废旧物品被低价值利用。大宗固废产生强度高、利用不充分、综合利用产品附加值低等问题突出。铜、铝、铅等大宗金属再生利用仍以中低端资源化为主。动力电池、光伏组件等新型废旧产品产生量大幅增长,回收拆解处理难度较大。稀有金属分选的精度和深度不足,循环再利用品质与成本难以满足战略性新兴产业关键材料要求。
生态性商业模式设计、材料选择、工艺流程再造、再生利用方式等方面的创新能力普遍较弱,集成创新方面还存在较大欠缺。再生资源利用的成果转化机制不完善,先进技术的推广缺少有效路径。“互联网+回收”模式尚未形成成熟的商业模式,市场运行效率和价值创造能力亟待提升。
4.税务合规性问题
税务合规性问题长期困扰再生资源行业的发展,尤其是来自生活源的再生资源品种,如废塑料、废纸、废家电、废金属等来源于居民。由于最前端回收人员绝大多数为自然人,无法开具收购发票,导致增值税链条存在空缺。规范回收企业增值税税负高且无法取得进项发票的问题在《企业所得税税前扣除凭证管理办法》(国家税务总局公告2018年第28号)出台后更加严峻,部分地区税务机关根据新规对回收企业收购发票给予了限停,企业要承担25%的所得税,导致大量回收企业由于不能取得合法税前扣除凭证而停止了经营,对规模性回收企业影响尤为严重,制约了再生资源回收行业的正常发展。
5.回收网点建设用地保障问题
再生资源回收利用行业没有像环卫设施一样纳入城市规划,无法落实项目用地,很多回收利用项目只能租用城中村、农村集体用地,或占用荒滩等进行建设,也是导致回收行业“脏、乱、差”的根源之一。在城市用地越来越紧缺、新建小区物业收费趋高的情况下,再生资源回收站点、分拣中心、集散交易市场和加工利用基地要想获得符合规范化发展要求的用地非常困难。
6.市场机制尚不健全
由于缺少健全的专利规范保护,加之从业者职业资格认定体系缺失,使得废旧资源再生利用产业中的技术、资金、人才、信息等难以转化为实质性、排他性的竞争优势,造成废旧资源再生利用市场中存在大量的劣币驱逐良币现象。缺少有效的市场监管机制和规范的产业统计体系,低质恶性竞争、不公平竞争问题严重,市场监管主体缺位,企业间的供需匹配效率较低,联动发展能力不足。现行再生资源产业的法律法规还存在比较突出的不匹配、不完善问题,特别是有关回收主体责任、拆解利用规范、无害化处理标准等方面规定缺失,使得废旧物品回收、拆解、利用活动中的违法违规现象频发。
7.企业风险防控能力不足

一是再生资源体系对原生资源市场的过度依赖,自身尚未形成完整健全的产业运行机制与保障体系,市场化建设相对滞后,金融市场不健全,现代金融工具不足,导致市场风险防控和抵御能力较弱,对于市场价格波动缺乏科学的观测研判和灵活的应对能力,风险防控体制机制建设缺失。二是再生资源回收端中小企业占据主流,议价能力弱、利润微薄,融资能力差、抗风险能力低,现金流极易断裂。

结语

由于再生资源行业具有较强的正外部性,因此更需要政府的参与和引导。在高质量发展阶段,再生资源行业的公益属性越来越受到相关部门重视。当前政府正在完善各种法律法规、制定行业标准,规范行业发展;加快推进“两网融合”体系建设,加大力度推行垃圾分类,努力构建废旧物资循环利用体系;在技术和商业模式的跨维度创新方面也给予了很多投入。随着行业信息、研发、培训、标准、金融等服务功能的健全,再生资源行业正在进入一个向高质量转型发展的新时代。行业企业要主动适应和引领行业发展新常态,将互联网创新与传统的回收行业相结合,找到符合我国国情的行业发展模式,实现中国再生资源行业的转型和升级。

文章转载自海南省绿色金融研究院


Baidu
map