四川省绿色发展促进会

图片来源于网络(侵删)
文章导读
农业土壤一般有足够的磷,然而,大量的磷与土壤中的铁、铝离子以无机复合物的形式存在,因此土壤缺乏可溶性正磷酸盐供植物生长。虽然磷肥的施用能够补充土壤中的矿物质磷而增加土地产量,它们的应用可能会导致土壤被重金属污染。此外,磷也是一种主要的水污染物,会导致富营养化。
从污水中回收磷能够显著降低化肥的使用和富营养化对水体的污染。大量研究表明,从废水中回收磷酸盐在生态和经济上都是可行的。人们除了从集中式污水处理厂回收磷外,正在努力开发从废水中回收磷的分散系统(如,化粪池)。小型分散式系统还可以改善卫生条件,并有助于开发当地的磷源。如何从环境、生态和能源供应方面做出最优的选择,需要对不同的回收技术进行综合评估。在此背景下,本文比较了印度从污水中回收磷和生产磷肥的环境影响,并提出了政策建议。
原文摘要
本文开展了农业磷的三种来源的生命周期评价,包括传统来源,即化肥(磷酸二铵)和两种替代来源,即从化粪池(分散系统)中回收的磷和从污水污泥(集中式系统)中回收的磷。除总环境影响外,每种磷来源均使用ReCiPe的方法对以下方面的环境影响进行了测量:全球变暖、颗粒物的形成、陆地酸化、淡水富营养化以及不可再生资源(化石燃料和矿物)的消耗。还估计了每种磷来源的累积能源需求。这三种选择在对环境外部性的影响方面有所不同。磷酸二铵的生产能源需求最低,其对全球变暖的影响分别为分散系统的38%和集中系统的37%。由于磷酸盐岩的提取,磷酸二铵的生产与最大的矿物资源消耗有关。分散系统对淡水富营养化的影响最小,而对颗粒物形成的影响最大。总体而言,集中式系统的影响得分最高——是生产磷酸二铵的2.3倍——其次是分散系统,其影响是生产磷酸二铵的1.4倍。如果磷酸二铵的制造过程中产生的磷石膏废物被填埋,则其生产的总体影响最大。去中心化系统优于中心化系统——环境影响降低40%。从煤炭到太阳能的能源转变会使集中式系统成为最有利的选择,因此建议实施这一策略。

图1 从化粪池液中回收磷的步骤和影响分析的系统边界(图中数值为1个功能单元的值,即作为肥料添加到土壤中的 1 公斤元素磷)。

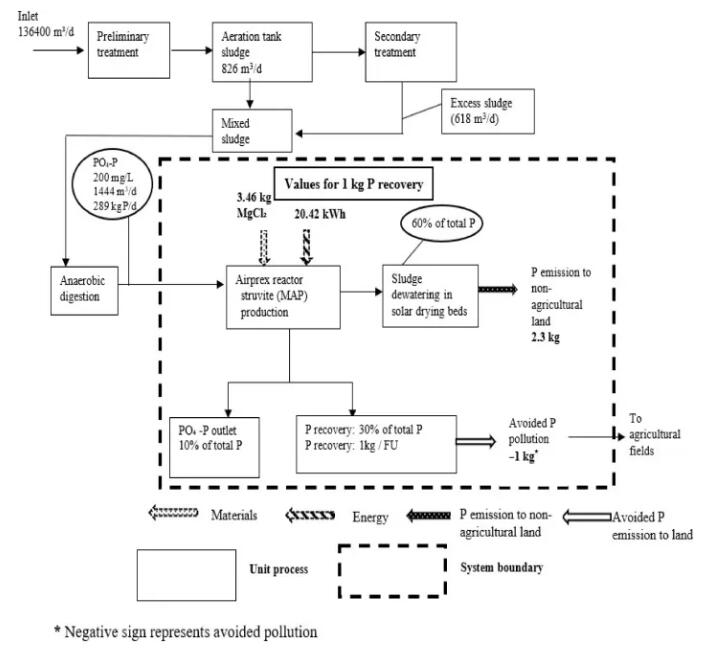
图2 从废水处理厂和系统边界回收磷以进行影响分析的步骤(图中数值 1 个功能单元的值,即作为肥料添加到土壤中的 1 公斤元素磷)。

图3 生产磷酸二铵的步骤和影响分析的系统边界(数值为 1 个功能单元的值,即作为肥料添加到土壤中的 1 公斤元素磷)。

图5 磷供应选项中每个输入的影响类别的相对贡献。

原文信息

Abstract
Life cycle assessment of three sources of phosphorus (P) to agriculture is presented, comprising a conventional source, namely a chemical fertilizer (DAP, or diammonium phosphate), and two alternative sources, namely P recovered from septic tank liquor (decentralized system) and that recovered from sewage sludge (centralized system). Impacts of each option on the following aspects were measured using the ReCiPe methodology, in addition to the total impact: global warming, formation of particulate matter, terrestrial acidification, eutrophication of freshwater, and consumption of non-renewable resources (fossil fuels and minerals). The cumulative energy demand of each option was also estimated. The three options differed in terms of their impact on environmental externalities. The energy demand of DAP production was the lowest, and its impact on global warming was 38% of decentralized system and 37% of the centralized system. Production of DAP was associated with maximum mineral resource consumption because of extraction of rock phosphate. The decentralized system had the least impact on eutrophication of freshwater and most on particulate matter formation. Overall, the centralized system had the highest impact score – 2.3 times that of DAP production – followed by decentralized process, its impact being 1.4 times that of DAP production. If the phosphogypsum waste produced in manufacturing DAP is landfilled, DAP production had highest overall impact. The decentralized system was better than the centralized system – impacts lower by 40%. Change of source of energy from coal to solar power makes the centralized system most favourable option and is thus recommended for implementation.